Arduino начиналась как простая доска для образования и производителей. кто любит DIY. Бесплатная аппаратная платформа для любителей электроники, которую можно программировать благодаря Arduino IDE и с множеством возможностей. Постепенно она развивалась, появлялись новые версии и выпуски платы, а также комплекты и аксессуары, такие как знаменитые экраны и модули, которые расширяли базовые функции этих плат.
Одним из надстроек, сделавших большой скачок в возможностях, был Модуль WiFi, например ESP8266, поскольку это позволяло подключать проекты, которые до сих пор были изолированными, к сети и, таким образом, иметь возможность контролировать или управлять проектом из Интернета в любой точке планеты. Вот почему мы собираемся посвятить это руководство ESP8266, чтобы вы могли знать все, что вам действительно нужно …
Индекс
1 ESP8266 Лист данныхПервая компания, создавшая этот Чип ESP8266 был Espressif, китайская компания, расположенная в Шанхае, хотя в настоящее время ее разрабатывают и производят другие производители. Точная дата его запуска была летом 2014 года, так что он не такой уж и старый. Он начал продаваться по низкой цене, и вместе с его возможностями вскоре стал очень популярным.
La сообщество разработчиков это также сыграло важную роль в успехе, поскольку они начали переводить и публиковать большое количество документации, создавать прошивки и другие коды для использования на ESP8266. Это дало производителям все инструменты, необходимые для использования устройства на полную мощность.
Но вы должны знать, что, как и в случае с транзисторами, номенклатура или нумерация Это не всегда был ESP8266, но сначала появились некоторые ранние ESP, затем появились версии, такие как ESP8285 от 2016 года, которые включали в себя встроенную память flahsd объемом 1 МБ, а затем появился ESP8266, который мы знаем сегодня, который, похоже, сделал шаг назад.
потому что в нем нет этой памяти, но вы можете добавить другие внешние микросхемы для хранения программ.
El ESP8266 может быть интегрирован в WiFi который обеспечивает недорогой чип с полным стеком TCP / IP и микроконтроллером. Он питается от 3.3 В и имеет процессор Tensilica Xtensa LX106 с тактовой частотой 80 МГц, 64 КБ ОЗУ для инструкций и 96 КБ для данных, 16 контактов GPIO, выделенные контакты UART, а также интерфейсы SPI и I2C.
La Процессор Tensilica
В качестве дополнения он включает в себя внешнюю микросхему флэш-памяти QSPI от 512 КБ до 4 МБ в зависимости от модуля, иногда может достигать даже 16 МБ. Взяв во внимание Возможности подключения Wi-Fi, он совместим со стандартом IEEE 802.
11 b / g / n, а также поддерживает безопасность WEP, WPA и WPA2.
Проще говоря, ESP8266 добавляет возможность подключения к Wi-Fi в наши проекты. То есть он позволяет беспроводное подключение к локальной сети или Интернету. Это дает большое количество возможностей, например, возможность подключать или отключать электрические приборы (используя реле) или другие типы механических систем в нашем доме, чтобы домотизировать дом и управлять им через Интернет с нашего смартфона или любого компьютера, подключенного из любого места.
Его также можно использовать для управления системами садоводства и орошения через сеть, для автоматизации промышленных систем, управления Камеры IP-видеонаблюдения, отслеживать данные от сенсорных сетей, распределенных в разных точках, для носимых устройств с возможностью подключения, чтобы IoT проекты (Интернет вещей или Интернет вещей) и все, что вы можете себе представить .
..
Чтобы вы знали подробнее ESP8266, здесь мы даем вам ряд интересных фактов, которые вам необходимо знать об этом модуле.
В предыдущих разделах мы описали некоторые из основные особенности ESP8266Чтобы получить все технические подробности в полной мере, вы уже знаете, что можете загрузить известные спецификации производителей со своих официальных веб-страниц. Некоторые из дополнительных функций, которые подробно описаны в таблице данных:
0005 до 170 мА в зависимости от силы сигналаДля дополнительной информации, скачать техническое описание:
К сожалению только на английском, но все детали легко разобраться, если у вас есть технические знания.
Еще одна деталь, которую можно увидеть в таблице данных: распиновка, то есть подшивка. Сколько у вас бакенбардов и для чего они нужны? В зависимости от того, является ли это только микросхемой ESP8266 или поставляется в другом формате или модуле, распиновка может отличаться, как вы можете видеть на изображениях выше.
Для программирования в вашем распоряжении библиотека под названием wifi.h специфичен, чтобы вы могли использовать включенные в него функции при создании исходных кодов с помощью Arduino IDE для программирования микроконтроллера.
Вы можете увидеть больше информации на этих двух страницах GitHub, где размещены эти проекты: Библиотека Arduino Wifi.h / Библиотека Wifi.h Espressif.
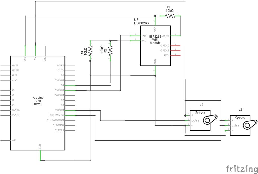
О интеграция с Arduino, это можно сделать, будь то модуль или отдельно микросхема ESP8266. Однако рекомендуется использовать модули. Есть несколько типов, но самые известные из них поставляются известным производителем. AI-Мыслитель:
Его цена составляет около 4 евро, и он имеет 11 доступных соединений GPIO, одно из которых является 10-битным аналоговым (1024 возможных цифровых значения). Но в нем есть большой дефект, который придется паять, потому что в нем нет штырей.Вы должны знать, что есть еще модулиФактически, в следующем разделе мы поговорим об одном, который стал популярным сегодня и заслуживает особого упоминания.
Модуль очень популярным сегодня является так называемый NodeMCU, с ценой, аналогичной ESP-201, то есть примерно 6 евро. Это модуль, который вы можете увидеть на основных изображениях в этой статье, и он чрезвычайно прост в использовании, поскольку все необходимое уже интегрировано.
То есть вы можете работать автономно с самого начала, без необходимости добавлять другие дополнения, как в случае с предыдущими модулями.
NodeMCU также включает в себя чип ESP8266, последовательный / USB-адаптер, питание от microUSB, и основан на характеристиках ESP-12. Появилось несколько версий этого NodeMCU, в том числе 1 или 2 обновленных и улучшенных. Но самое интересное — это прошивка, которая в него входит, которая можно загрузить и он позволяет программировать на таких языках, как Python, BASIC, JavaScript и других менее популярных, таких как LUA. Помните, что прошивка — это код, программа очень низкого уровня, которая хранится в памяти …
Главная→Рубрики Проекты на ESP8266 — Страницу 2 << 1 2 3 4 >>
Электронные проекты на основе модулей (микроконтроллеров) ESP8266, отличающихся широким набором функциональных возможностей при относительно невысокой цене. Отличительной особенностью данных модулей является их возможность использования технологии Wi-Fi, благодаря чему они находят широкое применение в сфере интернета вещей (Internet of Things, IoT).
Опубликовано автором admin-new14 декабря, 2021
Стремительно развивающиеся технологии интернета вещей (Internet of Things, IoT) приводят к значительному ежегодному увеличению количества устройств, подключающихся к сети Интернет. В этих условиях обычный домашний роутер (router) уже может не справляться с подключением такого большого количества устройств. У большинства обычных … Читать далее →
Рубрика: Проекты на ESP8266 | Метки: DS18B20, ESP32, ESP8266, NodeMCU, датчик влажности, датчик давления, датчик температуры | Добавить комментарий
Опубликовано автором admin-new31 июля, 2022
При разработке различных проектов робототехники широкое распространение находят двигатели, используемые для приведения в движение каких-либо частей роботов.
Но обычно контакты микроконтроллеров, которые также находят широкое применение в робототехнике по понятным причинам, не могут управлять токами, достаточными для приведения в движение … Читать далее →
Рубрика: Проекты на ESP8266 | Метки: ESP8266, l293d, LM7805, NodeMCU, драйвер мотора, печатная плата, регулятор напряжения, робототехника | Добавить комментарий
Опубликовано автором admin-new8 декабря, 2021
Технологии интернета вещей (Internet of Things, IoT) с каждым годом все более прочно входят в нашу жизнь, позволяя устройствам объединяться в единую глобальную сеть передачи данных. В настоящее время одним из самых популярных протоколов обмена данными между устройствами является протокол … Читать далее →
Рубрика: Проекты на ESP8266 | Метки: ESP8266, MQTT, NodeMCU, интернет вещей, светодиод | Комментарии (12)
Опубликовано автором admin-new6 декабря, 2021
Во многих приложениях интернета вещей (IoT) достаточно распространенной является ситуация, когда необходимо непрерывно, в режиме реального времени, производить мониторинг показаний с какого либо датчика. Самый простой способ сделать это – использовать модуль ESP8266 в качестве веб-сервера, на котором будет формироваться … Читать далее →
Рубрика: Проекты на ESP8266 | Метки: ESP8266, LM35, NodeMCU, веб-сервер, датчик температуры | Добавить комментарий
Опубликовано автором admin-new5 декабря, 2021
Модули ESP8266 находят широкое применение в современном мире благодаря своим функциональным возможностям (в основном, возможности использования технологии Wi-Fi) и относительно невысокой ценой. Наиболее популярным способом программирования данных модулей является среда Arduino IDE, а написание программы в данном случае осуществляется на … Читать далее →
Рубрика: Проекты на ESP8266 | Метки: ESP8266, MicroPython, NodeMCU, датчик влажности, датчик температуры | Комментарии (2)
Опубликовано автором admin-new4 декабря, 2021
Технологии интернета вещей (Internet of Things, IoT) все более прочно входят в нашу жизнь. Сейчас уже никого не удивишь удаленным управлением различными домашними устройствами, например, со смартфона. И на нашем сайте вы можете посмотреть достаточно много проектов тематики интернета вещей. … Читать далее →
Рубрика: Проекты на ESP8266 | Метки: ESP8266, NodeMCU, интернет вещей | Комментарии (6)
Опубликовано автором admin-new3 декабря, 2021
Умные оросительные системы, которые автоматически позволяют поддерживать влажность почвы в заданном диапазоне, находят широкое применение в современном мире и способствуют значительному увеличению урожайности поскольку создают оптимальные условия для роста растений. В данной статье мы рассмотрим создание умной оросительной системы на … Читать далее →
Рубрика: Проекты на ESP8266 | Метки: DHT11, ESP8266, NodeMCU, ThingSpeak, датчик влажности, датчик температуры, реле | Комментарии (20)
Опубликовано автором admin-new2 декабря, 2021
В настоящее время существует достаточно много облачных хранилищ данных (clouds), в которых можно хранить данные, считываемые от различных датчиков. Примерами подобных хранилищ являются сервисы Thingspeak и Google Firebase, веб-сервисы Amazon (AWS), MQTT серверы, Adafruit IO и т.п. В данном проекте … Читать далее →
Рубрика: Проекты на ESP8266 | Метки: DHT11, ESP8266, NodeMCU, датчик влажности, датчик температуры, интернет вещей | Комментарии (2)
Опубликовано автором admin-new22 января, 2022
Модули часов реального времени (Real Time Clock, RTC) находят широкое применение в современной электронике для определения текущего времени и даты. Но недостатком данных модулей является то, что они не всегда обеспечивают требуемую точность определения даты и времени. При этом они … Читать далее →
Рубрика: Проекты на ESP8266 | Метки: ESP8266, NodeMCU, OLED дисплей, SSD1306, система реального времени, цифровые часы | Комментарии (2)
Опубликовано автором admin-new30 ноября, 2021
В данной статье мы рассмотрим подключение OLED дисплея SSD1306 к NodeMCU ESP8266. NodeMCU – это платформа IoT (интернета вещей) с открытым исходным кодом. Она включает в себя прошивку (firmware), которая работает на дешевом Wi-Fi чипе (SoC) ESP8266 от компании Espressif … Читать далее →
Рубрика: Проекты на ESP8266 | Метки: ESP8266, NodeMCU, OLED дисплей, SPI, SSD1306 | Добавить комментарий
NodeMCU ( N ode M icro C ontroller U nit) — это среда разработки программного и аппаратного обеспечения с открытым исходным кодом, построенная на недорогой платформе System-on-a- Чип (SoC) называется ESP8266.
ESP8266, разработанный и изготовленный Espressif Systems, содержит важнейшие элементы компьютера: процессор, оперативную память, сеть (WiFi) и даже современную операционную систему и SDK. Это делает его отличным выбором для проектов Интернета вещей (IoT) всех видов.
Однако, как чип, ESP8266 также трудно получить доступ и использовать. Вы должны припаять провода с соответствующим аналоговым напряжением к его контактам для самых простых задач, таких как включение питания или отправка нажатия клавиши на «компьютер» на чипе. Вы также должны запрограммировать его с помощью низкоуровневых машинных инструкций, которые могут быть интерпретированы аппаратным обеспечением чипа. Этот уровень интеграции не является проблемой при использовании ESP8266 в качестве встроенного чипа контроллера в электронике массового производства. Это огромное бремя для любителей, хакеров или студентов, которые хотят поэкспериментировать с ним в своих собственных проектах IoT.
А как насчет Ардуино? В рамках проекта Arduino был создан аппаратный и программный SDK с открытым исходным кодом для универсального контроллера IoT.
Подобно NodeMCU, аппаратное обеспечение Arduino представляет собой плату микроконтроллера с разъемом USB, светодиодными индикаторами и стандартными выводами данных. Он также определяет стандартные интерфейсы для взаимодействия с датчиками или другими платами. Но, в отличие от NodeMCU, плата Arduino может иметь различные типы микросхем ЦП (обычно это микросхемы ARM или Intel x86) с микросхемами памяти и различные среды программирования. Также существует эталонный дизайн Arduino для чипа ESP8266. Однако гибкость Arduino также означает значительные различия у разных поставщиков. Например, большинство плат Arduino не имеют возможности WiFi, а некоторые даже имеют последовательный порт данных вместо порта USB.
NodeMCU доступен в различных стилях упаковки. Общим для всех проектов является базовое ядро ESP8266. Конструкции, основанные на архитектуре, сохранили стандартную 30-контактную компоновку. В некоторых конструкциях используется более распространенная узкая (0,9 дюйма) площадь основания, в то время как в других используется широкая (1,1 дюйма) площадь основания — важное соображение, о котором следует помнить.
Наиболее распространенными моделями NodeMCU являются Amica (со стандартным узким расстоянием между выводами) и LoLin с более широким расстоянием между выводами и большей платой. Дизайн базового ESP8266 с открытым исходным кодом позволяет рынку постоянно разрабатывать новые варианты NodeMCU.
Amica NodeMCU имеет размеры 49 мм x 26 мм со стандартным расстоянием между контактами 0,1″ и 0,9″ между рядами.
Amica nodemcu составляет приблизительно на 25% меньше по размеру, чем близко совместимый с Lolin Style Nodemcu
Amico Nodemcu, установленная на 102 мм x 51mm Board с Dual DB-09 Male/Male-Connectors
333333333.NodeMCU в стиле LoLin имеет размеры 58 мм x 32 мм с расстоянием между контактами 0,1 дюйма и между рядами 1,1 дюйма
| Микроконтроллер | 9006 4 ESP-8266 32-разряднаяESP-8266 32-разрядная | ESP-8266 32-разрядная | |
| Модель NodeMCU | Amica | Amica | Клон LoLin |
| Размер NodeMCU | 49 мм x 26 мм | 49 мм x 26 мм | 58 мм x 32 мм |
| Размер несущей платы | нет данных | 102 мм x 51 мм | нет данных | 9 0074
| Шаг контактов | 0,9 дюйма (22,86 мм) | 0,9 дюйма (22,86 мм) | 1,1 дюйма (27,94 мм) |
| Тактовая частота | 80 МГц | 80 МГц | 80 МГц |
| USB на серийный номер | CP2102 | CP2102 | Ch440G |
| Разъем USB | Micro USB | Micro USB | Micro USB |
| Рабочее напряжение | 3,3 В | 3,3 В | 3,3 В |
| Входное напряжение | 4,5 В-10 В | 4,5 В-10 В | 4,5 В-10 В | Флэш-память/статическое ОЗУ | 4 МБ / 64 КБ | 4 МБ / 64 КБ | 4 МБ / 64 КБ |
| Контакты цифрового ввода/вывода | 90 064 1111 | 11 | |
| Контакты аналоговых входов | 1 | 1 | 1 |
| Диапазон АЦП | 0–3,3 В | 0–3 . 3 В | 0–3,3 В |
| UART/SPI/I2C | 1 / 1 / 1 | 1 / 1 / 1 | 1 / 1 / 1 |
| Встроенный WiFi | 802.11 b/g/n | 802.11 б/г/н | 802.11 б/г/н |
| Диапазон температур | -40C — 125C | -40C — 125C | -40C — 125C |
| Ссылка на продукт | NodeMCU | NodeMCU |

Если он сконфигурирован как вход, его также можно настроить на запуск по фронту или по уровню для генерации прерываний ЦП.
Эти SPI также поддерживают следующие функции SPI общего назначения:
В каждый NodeMCU встроен преобразователь USB в последовательный порт.
Официальный дизайн основан на чипсете CP2102 и обеспечивает наилучшую совместимость. В оригинальных платах используется набор микросхем CP2102, включая официально лицензированные модули Amica NodeMCU. Другим распространенным преобразователем USB в последовательный является Ch440G, который используется в более дешевых модулях, включая устройства LoLin. Другие конструкции могут использовать драйверы, включая набор микросхем FTDI, но такие конструкции встречаются редко.
В зависимости от операционной системы, которую вы используете с NodeMCU, необходимо установить соответствующий драйвер. Как правило, Windows 10 сразу распознает набор микросхем CP2102, тогда как для Ch440G может потребоваться отдельная установка.
У нас также есть локальная копия драйверов CP2102 (v10.1.8), доступная локально для загрузки . Всегда лучше посетить оригинального производителя, чтобы убедиться, что вы получаете самые последние версии драйвера. Были ситуации, когда устройства CP2102 и Ch440G не работали или не распознавались должным образом. Решение было таким же простым, как удаление старого драйвера и установка самой последней версии.
NodeMCU предлагает различные среды разработки, включая совместимость с Arduino IDE (интегрированная среда разработки).
Сообщество NodeMCU/ESP8266 пошло еще дальше в выборе IDE, создав надстройку для Arduino. Если вы только начинаете программировать ESP8266 или уже являетесь опытным разработчиком, эта среда настоятельно рекомендуется. Посетите нашу специальную страницу по установке и настройке Arduino IDE для NodeMCU ESP8266.
Несущая плата NodeMCU оснащена оригинальным процессором Amica NodeMCU ESP8266, а также разъемами DB09 «папа» и «мама» с преобразователем уровня RS-232.
Первоначальная конструкция несущей платы предназначалась для приложения WiFi, а последовательные порты позволяли передавать данные RS-232 через последовательные разъемы через преобразователь уровня, совместимый с MAX232, в NodeMCU. Преобразователь уровня позволяет отправлять истинные сигналы RS-232 на NodeMCU, не беспокоясь о широких колебаниях напряжения.
На схеме несущей платы NodeMCU показаны два разъема DB-09 вместе с коммутатором SW1 .
Переключатель переключает данные с DB-09 между контактом 2 или контактом 3 на преобразователь уровня.
Наконец, есть положение перемычки J1 . Это позволяет последовательным данным от любого DB-09 появляться на выводе NodeMCU Rx .
Важно отметить, что при установке перемычки на J1 это будет мешать работе разъема USB на модуле NodeMCU, в частности возможности программирования NodeMCU. При программировании/перепрограммировании NodeMCU рекомендуется снять перемычку при программировании.
NodeMCU IoT Experimenter – это универсальная платформа для создания прототипов, предназначенная для использования с различными наиболее популярными модулями NodeMCU, включая нашу несущую плату NodeMCU. Отлично подходит для проектов IoT, расширенного или простого взаимодействия, а также в качестве платформы для прототипирования.
NodeMCU с его универсальностью, включая возможность программирования и использования из Arduino IDE, делает его вместе с этой макетной платой идеальным решением для экспериментаторов.
NodeMCU IoT Experimenter имеет размеры 5 5/16″ x 4,5″ (135 мм x 115 мм) с паяльной маской на каждой стороне, металлизированными отверстиями, высококонтрастным компонентом для маркировки методом шелкографии и позициями для прототипирования.
Особенности платы включают область монтажного гнезда для установки модулей NodeMCU с шагом 1,1 дюйма или 0,9 дюйма. Это включает в себя несущую плату Amica NodeMCU (узкое расстояние между контактами) для совместимых вариантов, таких как модели LoLin NodeMCU. Питание может подаваться непосредственно на модуль NodeMCU через встроенный USB-интерфейс. В качестве альтернативы питание может подаваться на Плата IoT Experimenter , в которой предусмотрен встроенный модуль регулируемого источника питания.
Плата имеет более 1000 сквозных отверстий на поверхности прототипа, крепление для восьми светодиодных индикаторов состояния, а также гасящие резисторы и светодиодный индикатор питания.
Зона прототипирования предлагает шины питания для заземления ( G ), шины питания +3,3 В ( 3 В ) и третьей шины X . Третью шину можно использовать для внешних напряжений, таких как шина 5 В.
Взаимодействие с NodeMCU осуществляется через серию заголовков, которые расширяют каждый вывод NodeMCU до строк из четырех заголовков. Каждый порт помечен для идентификации соответствующих контактов от NodeMCU. Область заголовка расположена под NodeMCU с использованием стандартных 40-контактных разъемов, обеспечивающих универсальность интерфейса для сокетов или контактов заголовка.
Для получения дополнительной информации о NodeMCU IoT Experimenter посетите страницу поддержки.
Заинтересованы ли вы в покупке NodeMCU IoT Experimenter , частичный или полный комплект? Посетите интернет-магазин для NodeMCU IoT Experimenter или других аксессуаров NodeMCU и Arduino.
ESP8266IOT Проекты
Энгр Фахад
Отправить письмо 12 июня 2020 г.
20 490
Содержание
1
Nodemcu ESP8266 Распиновка, функции и технические характеристики0007 NodeMCU ESP8266 Модуль Wi-Fi.
NodeMCU — это прошивка с открытым исходным кодом, для которой доступны макетные платы с открытым исходным кодом. Название « NodeMCU » сочетает в себе «узел» и «MCU» (микроконтроллер). Термин « NodeMCU », строго говоря, относится к прошивке, а не к связанным комплектам разработки. И прошивка, и макетная плата имеют открытый исходный код. Nodemcu ESP8266 и Nodemcu ESP32 становятся очень популярными и сегодня используются более чем в 50% проектов, основанных на IoT.
Прошивка использует скриптовый язык Lua. Прошивка основана на проекте eLua и построена на Espressif Non-OS SDK для ESP8266 . Он использует множество проектов с открытым исходным кодом, таких как lua-cjson и SPIFFS.
Из-за ограниченности ресурсов пользователям необходимо выбирать модули, соответствующие их проекту, и создавать прошивку, адаптированную к их потребностям. Также реализована поддержка 32-битного ESP32 .
Обычно используемое оборудование для прототипирования представляет собой печатную плату, функционирующую как двухрядный корпус (DIP), который объединяет контроллер USB с платой меньшего размера для поверхностного монтажа, содержащей MCU и антенну. Выбор формата DIP позволяет легко создавать прототипы на макетных платах. Первоначально конструкция была основана на модуле ESP-12 ESP8266, который представляет собой SoC Wi-Fi, интегрированный с ядром Tensilica Xtensa LX106, широко используемый в приложениях IoT.
Компоненты и инструменты, используемые в этом руководстве, можно приобрести на Amazon. Ссылки для приобретения компонентов приведены ниже:Nodemcu ESP8266 WiFi-модуль:
Другие инструменты и компоненты:
Super Starter kit for Beginners 9 0023
Цифровые осциллографы
Переменный блок питания
Цифровой мультиметр
Наборы паяльников
Небольшие портативные дрели для печатных плат
*Обратите внимание: это партнерские ссылки.
Я могу получить комиссию, если вы купите компоненты по этим ссылкам. Я был бы признателен за вашу поддержку на этом пути!
NodeMCU ESP8266 Wifi Module — это прошивка с открытым исходным кодом на основе Lua, специально предназначенная для приложений на основе IoT . Он включает прошивку, которая работает на SoC Wi-Fi ESP8266 от Espressif Systems , и аппаратное обеспечение, основанное на модуле ESP-12 .
Nodemcu ESP8266 Технические характеристики и функцииМикроконтроллер: Tensilica 32-разрядный RISC-процессор Xtensa LX106
Рабочее напряжение: 3,3 В
Входное напряжение: 7–12 В
Контакты цифрового ввода/вывода (DIO): 16
Контакты аналогового ввода (АЦП): 1
UART: 1
1
I2C : 1
Флэш-память: 4 МБ
SRAM: 64 КБ
Тактовая частота: 80 МГц
Встроенный USB-TTL на основе CP2102, поддержка Plug n Play
Антенна PCB
Небольшой модуль для удобного размещения внутри ваших IoT-проектов
Nodemcu ESP8266 Распиновка: Для практических целей Платы ESP8266 NodeMCU V2 и V3 имеют идентичные выводы.
При работе над проектами на основе NodeMCU нас интересуют следующие выводы.
Контакты питания (3,3 В).
Контакты заземления (GND).
Аналоговые контакты (A0).
Цифровые контакты (D0 — D8, SD2, SD3, RX и TX — GPIO XX)
Большинство плат ESP8266 NodeMCU имеют один контакт входного напряжения (Vin), три контакта питания (3,3 В), четыре контакта заземления (GND) , один аналоговый контакт (A0) и несколько цифровых контактов (GPIO XX).
Пин Код Псевдоним Arduino
A0 A0 A0
D0 GPIO 16 16
D1 GPIO 5 5
D2 GPIO 4 4
D3 GPIO 0 0
D4 GPIO 2 2
D5 GPIO 14 14
D6 GPIO 12 12
D7 GPIO 13 13
D8 GPIO 15 15
SD2 GPIO 9 9
SD3 GPIO 10 10
RX GPIO 3 3
TX GPIO 1 1
Nodemcu ESP8266 Контакты ШИМ: Приложения NodemcuПрототипы устройств IoT
Маломощные приложения с батарейным питанием
Сетевые проекты
Проекты, требующие нескольких интерфейсов ввода-вывода с функциями Wi-Fi и Bluetooth
Программирование Nodemcu с помощью Arduino IDE Отладочную плату Nodemcu можно легко запрограммировать с помощью Arduino IDE, поскольку она проста в использовании.
Программирование Nodemcu с помощью Arduino IDE вряд ли займет 10-20 минут. Все, что вам нужно, это последняя версия Arduino IDE, USB-кабель и сама плата Nodemcu . Вы можете проверить это руководство по началу работы для NodeMCU, чтобы подготовить свой Arduino IDE для Nodemcu . Вы также можете ознакомиться с моим руководством по началу работы с модулем ESP32 Wifi + Bluetooth, чтобы подготовить свою среду разработки Arduino для модуля ESP32.
Если вы никогда не использовали Wi-Fi-модуль Nodemcu ESP8266, я настоятельно рекомендую посмотреть мои предыдущие видеоуроки по началу работы и основам, в которых объясняется, как начать работу с Nodemcu ESP8266 Wifi-модулем.
Надеюсь, вы узнали что-то новое из этой статьи.