Тест, обзор, осциллограммы
Обзор посвящен одноплатному стереофоническому мостовому усилителю мощности звуковой частоты (УМЗЧ, УНЧ) класса D на основе микросхемы TPA3110 (она же TPA3110D2) номинальной мощностью 2×15 Вт.
Главное достоинство усилителей класса D — очень высокий КПД, достигающий 90% и даже выше.
В обзоре будут приведены технические характеристики микросхемы усилителя низкой частоты TPA3110D2 (плата XH-A232), кратко разобраны особенности схемотехники тестируемого одноплатного усилителя, показаны осциллограммы работы усилителя, а также сделаны полезные выводы и критические замечания.
Купить плату усилителя XH-A232 на основе микросхемы TPA3110 можно на Алиэкспресс, например,
Цена на дату обзора — около $1.5 (почти
бесплатно).
(Двухканальный мостовой усилитель низкой частоты на TPA3110 — схема подключения; изображение с официального сайта AliExpress)
Схема подключения платы усилителя — достаточно простая и очевидная. Тонкости работы будут изложены далее в обзоре.
Далее перечислены характеристики микросхемы TPA3110 «как таковой», без привязки к данной конкретной плате:
Усилитель D-класса TPA3110 (TPA3110D2) — технические характеристики:
| Максимальная выходная мощность на канал (RMS)* |
10 Вт
/канал (VS
= 13 V, RL =
8
Ohm) / 15 Вт /канал (VS = 16 V, RL = 8 Ohm) / 30 Вт / моно (VS = 16 V, RL = 4 Ohm) |
| Номинальное напряжение питания |
8. ..26 В |
| Частота собственного генератора | 250 — 350 кГц |
| Рекомендуемое сопротивление нагрузки |
≥ 3.2 Ом (PVCC ≤
15 V) ≥ 4.8 Ом (PVCC > 15 V) |
| Коэффициент нелинейных искажений | < 0.1% (VS
= 16 V, PO =
7.5 W,
RL = 8 Ohm) |
| Шум на выходе (20 Гц — 22 кГц) | 65 мкВ (тип) |
| Ток покоя |
<
35 mA (VS
= 12 V) / < 50 mA (VS = 24 V) / |
Примечание:
* RMS (Rated Maximum Sinusoidal) — Максимальная (предельная)
синусоидальная мощность — мощность, при которой усилитель или колонка
может работать в течение одного часа без физического повреждения.
Обычно
именно она указывается как номинальная «приличными» производителями (а
не пиковая — PMPO).
Полностью все характеристики и типовые схемы включения TPA3110 (TPA3110D2) указаны в техническом описании (datasheet) TPA3110D2 (PDF, 2.4 MB).
Особенность, о которой необходимо знать заранее, чтобы понять отдельные нюансы в работе микросхемы, — наличие входа PLIMIT (Power Limit), с помощью которого можно осуществить мягкое ограничение выходного напряжения и, соответственно, мощности.
Теперь —
углубимся в практику и обратимся к внешнему виду тестируемого
усилителя.
Внешний вид и конструкция одноплатного стерео усилителя класса D на микросхеме TPA3110D2 с однополярным питанием
Никакой
документации в комплекте усилителя не было, но обозначений на самой
плате достаточно для её правильного подключения.
Посмотрим сначала на плату усилителя в двух наклонно-диагональных ракурсах:
(кликнуть для увеличения, откроется в новом окне)
Размеры платы — 45*53*14 мм.
На этом ракурсе надо обратить внимание, что номиналы элементов выходного фильтра не совсем соответствуют рекомендуемым в техническом описании (datasheet) на TPA3110.
В datasheet рекомендуется комбинация индуктивности и ёмкости 33 мкГн / 1 мкФ для нагрузки 8 Ом и 15 мкГн / 2.2 мкФ для нагрузки 4 Ом.
На плате же
в фильтре установлены индуктивности 22 мкГн и ёмкости 0.5 мкФ (ёмкость замерена прибором
LCR-TC1 и может
отличаться от реальной из-за влияния других компонентов платы, т.
Видимо, производитель пытался установить компоненты, которые хорошо работали бы и при сопротивлении нагрузки 4 Ом, и при сопротивлении 8 Ом. Реально же такая замена может вызвать снижение АЧХ при малом сопротивлении нагрузки (4 Ом).
Вид с противоположной диагонали:
Здесь надо обратить внимание на две детали.
Первая — светодиод D3 в левом углу (на фото). Он только индицирует факт подачи питания, но и это тоже полезно.
Вторая деталь — чёрный прямоугольный диод D1 в нижнем углу. Этот диод выполняет классическую роль «защиты от дурака» (от переполюсовки питания).
Тип диода -
SS34 (диод Шоттки), что обеспечивает
сравнительно небольшое падение напряжения в прямом направлении.
Тем не менее, пользователям, которые обязуются не перепутывать полярность питания в процессе эксплуатации, можно рекомендовать этот диод закоротить — так можно поднять выходную мощность и КПД ещё на несколько процентов.
Вид сверху:
Радиатор закреплён на микросхеме с помощью термоклея (его след тянется из-под радиатора на одну из индуктивностей).
Поскольку неизвестно, насколько прочно приклеен радиатор, было решено не пытаться его отрывать (чтобы не оторвать вместе с микросхемой).
Все внешние подключения осуществляются с помощью пайки.
Входная цепь усилителя также отличается от рекомендованной согласно datasheet.
В
datasheet рекомендуется на входе каждого
канала ставить просто по конденсатору ёмкостью 1 мкФ.
Здесь же установлена последовательная RC-цепь из резистора 1 кОм и конденсатора 0.1 мкФ. Резистор, конечно, полезен для подавления кратковременных импульсных помех; но конденсатор — маловат и может резать низкие частоты.
Обратная сторона платы:
Металлизация на плате — двухсторонняя: и на верхней, и на нижней стороне.
На нижней стороне
— металлизация почти сплошная и соединена с «Землёй», что очень полезно
для защиты от помех.
Испытания УНЧ класса D на микросхеме TPA3110D2
При
измерениях использовались: импульсный лабораторный блок питания
на 30 В (обзор),
DDS-генератор сигналов
FY6800 (обзор)
и осциллограф Hantek DSO5102P (обзор).
Сначала был замерен ток покоя усилителя. Он составил 31.5 мА при напряжении питания 16 В (здесь и далее имеется в виду напряжение после диода «защиты от дурака»).
Нагрев усилителя в состоянии покоя — очень небольшой, едва заметный на ощупь.
Шумы усилителя оказались очень малы и практически не заметны.
Испытания на мощность и передачу формы сигнала
1. Синус 1 кГц, напряжение питания 16 В, амплитуда — максимальная (на грани клиппинга), нагружен один канал (4 Ом):
(кликнуть для увеличения)
Мощность в нагрузке составила 18.9 Вт, что даже несколько превосходит паспортные данные (15 Вт).
Ток, потребляемый от блока питания, составил 1.
Нагрев при длительной работе был сильным; температура микросхемы с применённым радиатором составила близко к 90 градусам (измерена инфракрасным термометром Benetech 531).
Помимо микросхемы усилителя, грелись и другие элементы: индуктивности фильтра и диод «защиты от дурака». Но всё осталось целым; хотя при такой нагрузке сразу на два канала точно что-нибудь сгорело бы или отпаялось.
Теперь проверяем работу усилителя на других сигналах с целью проверки правильности передачи их формы (амплитуда на уровне половины от максимума).
2. Треугольный сигнал 1 кГц, напряжение питания 16 В, нагрузка 4 Ом:
Линейность — на
очень высоком уровне.
3. Пилообразный сигнал 1 кГц, напряжение питания 16 В, нагрузка 4 Ом:
Здесь заметен «звон» выходных фильтров после прохождения фронта сигнала.
4. Прямоугольный сигнал 2 кГц, напряжение питания 16 В, нагрузка 4 Ом, в двух масштабах по горизонтали:
На прямоугольном сигнале тоже заметен «звон» фильтров, по периоду которого можно определить их резонансную частоту; она составляет 37.5 кГц, что вполне в разумных и технически оправданных рамках.
Теперь посмотрим, как работает усилитель на верхней частоте звукового диапазона (20 кГц).
5.
Синус 20
кГц, напряжение питания 16 В, амплитуда ~90% от максимальной, нагружен один канал (4 Ом):
При малом значении сигнала на частоте 20 кГц он был очень похож на синус, но по мере роста сигнала его форма искажалась. Смягчающим вину обстоятельством для усилителя будет то, что возникающие при таких искажениях гармоники находятся далеко за пределами слышимости человека.
При попытке поднять уровень сигнала ещё выше он становился прерывистым: видимо, в микросхеме срабатывала какая-то из ступеней защиты.
Также надо заметить, что на сигналах с высокой частотой микросхема и индуктивности грелись сильнее, чем на низкой частоте с той же мощностью сигнала.
На следующем
этапе поднимаем напряжение питания до максимального, разрешенного в
datasheet (26 В), а нагрузку меняем на 8 Ом.
6. Синус 1 кГц, напряжение питания 26 В, нагружен один канал (8 Ом):
А вот здесь объявилась неожиданность: усилитель не смог «раскачать» выход до максимума, а срезал вершины синуса дугами с «бахромой».
Эта картина очень похожа на ту, которая приведена в datasheet как пример работы сигнала ограничения мощности PLIMIT:
Исправить эту ситуацию, не отрывая радиатор, не получится: вывод микросхемы PLIMIT и соответствующая обвязка находятся под радиатором. Хотя, теоретически, ситуация поправима: для снятия ограничения мощности достаточно на вывод PLIMIT подать напряжение питания (так гласит datasheet).
Дальнейшие
исследования показали, что этот зловредный эффект проявляется при
напряжении питания 18 В и выше.
7 и 7а. Осциллограмма напряжения на выходе TPA3110D2 до фильтра (ШИМ), напряжение питания 16 В:
Частота ШИМ составила около 340 кГц, т.е. близко к максимальной границе, заявленной в datasheet, и это — хорошо, т.к. чем выше частота, тем точнее ШИМ будет отрабатывать форму входного сигнала.
Осциллограмма снята при подаче на вход сигнала с частотой 10 кГц.
Если увеличить масштаб выходного сигнала после фильтра, то и на нём можно заметить очень небольшие следы ШИМ-а:
Амплитудно-частотная характеристика одноплатного усилителя мощности звуковой частоты класса D на микросхеме TPA3110D2
Амплитудно-частотная характеристики снималась методом подачи на вход
сигнала с линейно-нарастающей частотой от 10 Гц до 30000 Гц
в трёх вариантах: с нагрузкой 4 Ом, с нагрузкой 8 Ом и с
нагрузкой в виде древнесоветской звуковой колонки 15АС-109.
И вот что получилось.
1. Нагрузка 4 Ом:
Один цикл прохождения полосы частот 10 Гц — 30 кГц обведён красной рамкой, он и представляет собой АЧХ в данном диапазоне.
АЧХ получилась с завалом в области высоких частот; но так и должно быть при установленном на плате выходном LC-фильтре в комбинации с низкоомной нагрузкой (этот эффект описан в статье «Достоинства и недостатки усилителей класса D по сравнению с усилителями класса AB»).
2. Нагрузка 8 Ом:
С нагрузкой 8 Ом характеристика выровнялась.
3. Нагрузка — звуковая колонка:
В данном случае
наблюдается даже подъём характеристики по мере приближения к резонансной
частоте фильтра.
Это связано с тем, что импеданс звуковых катушек с
повышением частоты тоже растёт, в результате чего резонанс фильтра
становится более «свободным» и выраженным.
Поскольку именно такой вариант применения усилителя и будет основным (с колонками), то АЧХ в области средних и высоких частот можно считать благоприятной.
В процессе проверки АЧХ выяснился ещё один нюанс: при прохождении частот примерно с 2 до 6 кГц был слышен писк от индуктивностей фильтров. Он не был навязчивым, и, видимо, при установке платы внутри корпуса он не будет слышен; но упомянуть сей факт я обязан.
Что касается
характеристики в области низких частот, то полоса пропускания на уровне
-3 дБ начиналась от 40 Гц, что, конечно, идеалом не является (идеал —
это 20 Гц или ниже).
Окончательный диагноз одноплатного усилителя мощности звуковой частоты на микросхеме TPA3110
Протестированный
одноплатный усилитель
XH-A232
на чипе TPA3110D2 показал
себя добротным устройством среднего класса, пригодным для бытовых
применений без каких-либо претензий на Hi-Fi и
т.
п.
Наибольшие претензии в его работе вызывает невозможность полноценной работы с напряжением питания выше 18 В. Недоступность управляющего контакта PLIMIT микросхемы усилителя не позволяет отрегулировать величину мощности до максимума при повышенном питании. Решение этой проблемы потребует грубого вмешательства в конструкцию, что делать крайне не желательно.
В «плюсы» этого одноплатного усилителя можно записать завершенную конструкцию с радиатором, полностью готовую к употреблению по принципу «подключай и пользуйся».
Усилитель подойдёт для озвучивания небольших пространств (жилая комната, площадка в саду и т.п.).
Купить плату усилителя XH-A232 на основе микросхемы TPA3110 можно на Алиэкспресс здесь.
Ещё один вариант усилителя на
основе TPA3110 — монофонический, но с
увеличенной в 2 раза мощностью (30 Вт).
Этот вариант осуществляется за
счет возможности работы каналов микросхемы в режиме
PBTL (параллельно-мостовом). Для построения стереосистемы,
соответственно, потребуются две платы.
Цена платы монофонического усилителя —
$2.6 (с учетом доставки), но пользователю самому придётся
озаботиться приобретением и приклейкой радиатора (а без радиатора
использовать усилитель на такой мощности стрёмно).
Купить плату усилителя на TPA3110 (PBTL,
моно) можно
здесь.
Обзоры других усилителей класса
D —
здесь.
Обзоры усилителей класса
AB —
здесь.
Весь раздел «Сделай сам! (DIY)»
— здесь.
Вступайте в группу
SmartPuls.Ru
Контакте!
Анонсы статей и обзоров, актуальные события и мысли о них.
Искренне
Ваш,
Доктор
28 июля 2021 г.
Порекомендуйте эту страницу друзьям и одноклассникам
При копировании (перепечатке) материалов активная ссылка на источник (сайт SmartPuls.ru) обязательна!
Главная » Звук » Усилитель на микросхеме TPA3110 — современный усилитель с хорошими параметрами
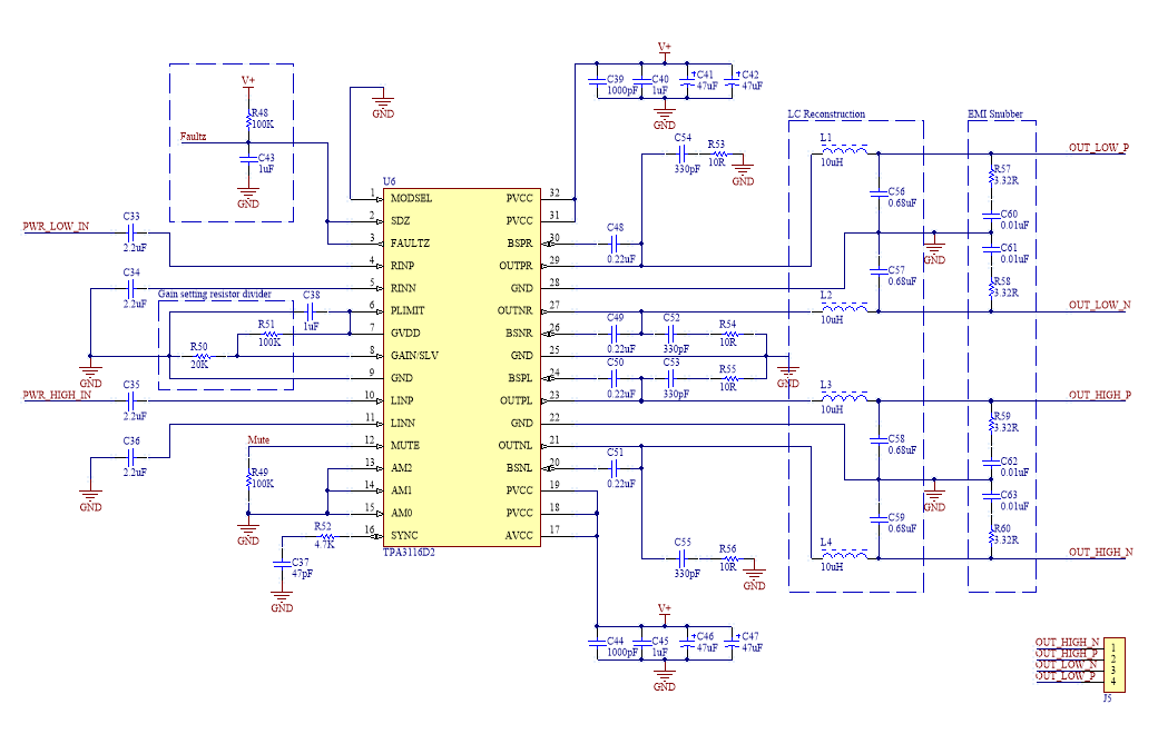
Данная схема усилителя может работать от источника питания с напряжением от 8 … 25 В постоянного тока. Схема обеспечивает выходную мощность 2×15 Вт при нагрузке 8 Ом. Данная схема усилителя D класса имеет КПД до 90%, поэтому нет необходимости использовать теплоотвод.
Стереосигнал подается на разъем CON3.
Конденсаторы C4, C7, C14, C16 образуют входные цепи, которые конфигурируют дифференциальные входы усилителя для работы в несимметричном режиме. Резистор R5 и конденсаторы C10 и C13 фильтруют напряжение питания аналоговой части и 7-вольтного стабилизатора, встроенного в микросхему TPA3110.
Конденсаторы C1…C3 и C18…C20 фильтруют помехи источника питания силового каскада. Выходы снабжены LC-фильтрами на ферритовых бусинках L1…L4 и конденсаторах малой емкости C6, C8, C12, C15, которые подключены к разъемам CON4 и CON5. Сечение светодиода LED2 указывает на наличие напряжения питания. Светодиод LED1 сигнализирует о работе защиты.
Выход FAULT соединен с входом SD, который отвечает за перевод схемы в режим standby — благодаря этому активируется функция Automatic Recovery (см. документацию TPA3110).
Защита от короткого замыкания автоматически отключается при устранении короткого замыкания, в то время как защита DC detect, вызванная поступлением постоянного напряжения вход усилителя, требует перезапуска питания.
Тепловая защита не требует перезапуска питания и не сигнализируется на выходе FAULT, она просто отключает усилитель до тех пор, пока температура его структуры не снизится.
Перевод схемы в режим ожидания требует короткого замыкания выводов STBY (CON2), т. е. обеспечения напряжения близкого к 0В на входе SD, что также сигнализируется с помощью светодиода LED1.
Усилитель собран на печатной плате размерами 60 мм × 28 мм × 15 мм. Большинство пассивных компонентов имеют корпуса SMD 0805, поэтому сборка требует особой точности, но не должна вызывать каких-либо проблем. Сама микросхема TPA3110 имеет корпус TSSOP28, поэтому ее не сложно паять.
После сборки схема сразу готова к работе. Система имеет защиту от постоянного напряжения на входе, которая работает очень хорошо. Даже подключение резисторов 100 кОм между входами и землей (R4 и R6 — не устанавливаются!) вызывает срабатывание защиты. Если схема не может выполнить защиту по какой-то неизвестной причине, то стоит сначала подать звуковой сигнал, а затем включить источник питания.
Эффективность этой схемы удивительна — усилитель, который воспроизводит музыку, работая на средней мощности, потребляет до 200 мА. В режиме ожидания ток потребления составляет около 7 мА (при питании 12 В), но только при отключенном светодиоде LED2 , поскольку он потребляет около 1 мА.
Блок питания 0…30В/3A
Набор для сборки регулируемого блока питания…
Подробнее
Скачать рисунок печатной платы (12,8 KiB, скачано: 1 315)
Инвертор 12 В/ 220 В
Инвертор с чистой синусоидой, может обеспечивать питание переменно…
Подробнее
Отправить сообщение об ошибке.
Дом
/
Плата усилителя звука
/
Средняя мощность (30-300 Вт на канал)
1 x 30watt Class D Audio Amplifier Board — TPA3110 [444]
★★★★★ (139 рекомендуется)
Skuaa -AB31471
16.
90
Добавить в корзину
Buy
Buy 60.7312
Add в Cart
Buy
Buy 60.731.7319.731. и сэкономьте 1%
Купить 119
Описание
Резюме продукта
Эта плата монофонического аудиоусилителя средней мощности обеспечивает выходную мощность 30 Вт при нагрузке 4 Ом на основе топологии класса D и TI. Микросхема TPA3110 с низким энергопотреблением и высокой эффективностью 90%. Компактный размер, простота установки и выходная мощность средней мощности делают эту плату аудиоусилителя подходящей для домашнего аудио, аудио DIY, игрушечного аудио и требовательных промышленных приложений. А DC10V – 19Требуется источник питания V.
Высокое качество звука
Благодаря специально разработанной компоновке печатной платы и тщательной отладке инженеров, эта плата аудиоусилителя с низким энергопотреблением отличается высокими звуковыми характеристиками, чье отношение сигнал-шум достигает 94 дБ, а коэффициент нелинейных искажений + шум составляет 0,07% при 4 Ом, 1 Вт, 1 кГц.![]()
Высокая надежность и длительный срок службы
Отличное рассеивание тепла устраняет необходимость в дополнительном радиаторе и повышает его надежность. Полная схема защиты, такая как защита от перегрева и защита от перегрузки по току, оборудована на этой плате для обеспечения высокой надежности и длительного срока службы.
Простота установки
Четыре отверстия для винтов делают эту плату усилителя простой в установке и быстрой для интеграции в любой шкаф. Необходимые терминальные интерфейсы для обычного использования предварительно смонтированы на плате, все, что вам нужно сделать, это подключить кабели для подключения, не требуя пайки, что быстро и удобно. Если вам нужны все интерфейсы, пожалуйста, свяжитесь с нами. MOQ потребуется. На плате имеется индикатор питания, чтобы клиенты могли видеть состояние питания платы усилителя. Эта плата компактного размера 3,6 x 2,7 дюйма может быть легко интегрирована в любые аудиопроекты, не занимая слишком много места.
Комплект поставки
1 шт. AA-AB31471
Входная защита от обратной полярности| Параметр | Условия | 2 Мин.Тип. | Макс. | Единицы | |
| .0096 | — | 0.5 | 1 | W | |
| Standby Power | SD Connected to GND | — | 0.01 | 0.2 | W |
| Maximum Current | 30W @ 4Ohm | — | 2.2 | — | A |
| Efficiency | 30W @ 4Ohm | 85 | — | 90 | % |
| Minimum Load Impedance | — | — | 4 | — | Ω |
| Switching Frequency | SD Floating | — | 320 | — | KHz |
| Parameter | Условия | Мин. | Тип. | Макс. | Единицы |
| Gain | 24 | 26 | 28 | dB | |
| Input Sensitivity(RMS) | @4Ω, 30W, 1KHz | — | 650 | — | mV |
| Input Impedance | — | — | 47 | — | KΩ |
| Output Power | @4Ω THD+N 1% | — | 20 | — | W |
| @4Ω THD+N 10% | — | 30 | — | W | |
| Bandwidth @ ±3dB | @4Ω | 20 | — | 20K | Hz |
| THD | @4Ω, 1W, 1KHz | — | 0.007 | — | % |
| @4Ω, 10W, 1KHz | — | 0.13 | — | % | |
| Output Noise Level | A-взвешивание, вход подключен к GND | 88. 4 | — | — | µV |
| SNR | 20W @4Ω THD+N 1% | — | 94 | — | dB |
per-3.jpg
per-1.jpg
per-2.jpg
per-4.jpg
1 x 30 Вт TPA3110 AA-AB31471 MidPowerMonoSeries Manual.pdf
Плата аудиоусилителя средней мощности Series-Mono.pdf
Плата аудиоусилителя средней мощности, серия многоканальных.pdf
Плата аудиоусилителя средней мощности Series-Stereo.pdf
РЕЗЮМЕ ПРОДУКЦИИ
ВОПРОСЫ И ОТВЕТЫ
Copyright 2023 @ Sure Electronics Co.
, Ltd.
Нажмите, чтобы увеличить0002 ₹211,43 (без учета всех налогов)
Ссылка клиента:
TPA3110 Плата моноканального цифрового усилителя 30 Вт Модуль усилителя мощности количество
Для оптовых запросов, пожалуйста, напишите нам по электронной почте [email protected]
Сравнить
Добавить в список желаний
Артикул: ST2010SM0590 Категории: Датчик и модуль, Модули Теги: Усилитель, Усилитель звука, Усилитель аудиосигнала, Цифровой усилитель, Моноканальный цифровой усилитель, Моно цифровой усилитель, Усилитель мощности, Усилитель сигнала, Модуль TPA3110, TPA3118
Описание продукта
Плата моноканального цифрового усилителя TPA3110 Модуль усилителя мощности 30 Вт полезен в таких приложениях, как самодельные динамики Bluetooth, модификация домашних и автомобильных аудиосистем.
Примечание.
Изображения продуктов показаны только в иллюстративных целях и могут отличаться от фактического продукта.
ИНФОРМАЦИЯ О ПРОДУКТЕ
Сведения о доставке
Доставка и доставка
Мы делаем все возможное, чтобы добраться до каждого уголка Индии, используя несколько лучших курьерских служб, работающих в стране, таких как Delhivery, DTDC, BlueDart, XpressBees, Ecom Express и т. д. в соответствии с отзывом для курьера-партнера по месту нахождения клиента. Некоторые внутренние районы Индии, которые не покрываются этими курьерскими службами, покрываются нами через India-Post. Мы ежедневно прилагаем все усилия, чтобы отправить заказ в тот же день, когда он был заказан, или в течение следующих 24 часов с момента размещения заказа. Большинство заказов, размещенных до 13:00, отправляются и отправляются в тот же день. Заказы размещаются почтой, которая запланирована на отгрузку на следующий день.