— страница 7 —
Всё о прошивке
AVR
микроконтроллеров AVR
Чем и как «прошить» МК AVR, ATmega, ATtiny.
Как загрузить программу в микроконтроллер.
Как запрограммировать микроконтроллер AVR.
Я советую прошивать микроконтроллер AVR из удобного интерфейса программирования встроенного в компилятор CVAVR CodeVisionAVR
Можно через простейший адаптер — буквально «пять проводков» (схема ниже) соединяющих принтерный порт ПК с прошиваемым микроконтроллером AVR.
Но более удобны программаторы подключаемые в USB или COM порты ПК — особенно в USB.
Книги по электронике и микроконтроллерам скачать в библиотеке
Страницы курса : заглавная 1 2 3 4 5 6 7 8 9
Задачи-упражнения курса по
AVR —
там
Скачать весь курс по
AVR одним архивом
на заглавной странице курса.
Электрический ток. Закон Ома
Последовательное и параллельное соединение проводников
Правила Кирхгофа для разветвленных цепей
Работа и мощность тока
Электронно-дырочный переход. Транзистор
ПРОГРАММИРОВАНИЕ AVR
Результат написания и компиляции программы — файл-прошивку с расширением .hex (и возможно файл .epp или .bin с содержимым для EEPROM МК) нужно записать («зашить», «загрузить», «прожечь») в МК AVR.
МК AVR можно (пере-) программировать не менее 10000 раз, при чем это можно делать прямо в устройстве в котором они будут работать — такое программирование называют «в системе» — «ин систем программин» или ISP.
Например 6 штырьков для ISP прошивания AVR
Вид
сверху платы на штырьки. |
или 10 штырьков в аналогичном
порядке ( NC — значит не подключен )
Все контакты ISP разъема подсоединяются к ножкам МК в соответствии с названиями сигналов ! Исключения указаны ниже.

Я использую и считаю это очень удобным 6 штырьков расположенные в 1 ряд, в том порядке как расположены ножки программирования у ATmega16 ( рисунок есть на страничке 6 ) — при этом разводка линий программирования получается простейшей. Такой разъем легко применять и для 28 выводных AVR ATmega8 ATmega48 ATmega88 ATmega168 ATmega328 только сделать отдельный проводник для подключения к контакту RESET.
ВНИМАНИЕ ! 1) в ATmega64 и ATmega128 выводы MOSI и MISO не применяют для ISP программирования. Используются другие выводы МК ! Внимательно
смотрите ДатаШит вашего МК ! в ATmega128 ATmega64 сигналы ISP программатора MISO подключают к ножке PE1 MOSI подключают к ножке PE0 Pin Mapping Serial
Programming.2) Вывод PEN нужно подключить к питанию VCC резистором 1-10 кОм 3) в ATmega128
и
ATmega64
есть FUSE
бит совместимости со старым МК ATmega103
и с завода он запрограммирован в «0» на совместимость. Подробней о фьюзах ниже и на стр. 2 курса | ||

Значит в программу нужно будет вносить изменения, перекомпилировать и снова зашивать в МК AVR, и так раз 20-40 и более поэтому разумно использовать отличный программатор AVR в уже имеющемся у вас CVAVR в котором вы правите программу.
В меню CVAVR «Сеттинс -> Программер» вам надо выбрать ваш адаптер (подробней про адаптеры ниже!) для программирования.
Вариант 1. Только если вы понимаете что такое фьюзы и знаете как правильно их установить !!! Вы можете в компиляторе
В этом окне надо установить параметры программирования
— фьюз биты и лок биты — об этом подробней
написано ниже.
После установки параметров программирования
нажмите ОК.
Теперь после компиляции программы без ошибок в окне с результатами компиляции вам будет доступна кнопка «Program» — нажмите на нее и, если все подключено правильно, произойдет программирование МК — т.е. файл .hex будет загружен в память программ МК и (если используется в программе) файл EEPROM будет в нее загружен. Затем МК будет «сброшен» (на ножку RESET будет подан лог. 0 а затем опять «1») и AVR начнет выполнять уже новую, только что прошитую (загруженную в него) программу.
Вам даже не нужно будет отсоединять адаптер программирования от вашего устройства если вы не используете в вашем устройстве последовательный интерфейс SPI.
… и так до окончательной отладки устройства.
Вариант 2. Если вы не устанавливали чек бокс «Program the chip» или
Если вы хотите без компиляции прошить с помощью CVAVR готовые файлы
прошивки .
hex и возможно содержимое
EEPROM в микроконтроллер AVR
1) запустите программатор CVAVR кнопочкой
«МИКРОСХЕМА» правее «красного
жучка» в верхней панели инструментов. Появится
окно программирования AVR
2) Откройте меню «File» затем «Load FLASH» — выберете файл прошивки .hex который нужно прошить в AVR (CVAVR поддерживает и другие форматы, а не только .hex) и щелкните «Открыть».
3) Если у вас есть информация для загрузки в EEPROM AVR то откройте меню «File» затем «Load EEPROM» — выберете файл .epp (CVAVR поддерживает и другие форматы) и щелкните «Открыть».
Если вы не используете EEPROM или не меняете ее содержимое — поставьте галочку у «Preserve EEPROM» — это ускорит прошивание.
4) Установите параметры программирования — фьюз биты и лок биты.
Лок биты устанавливают уровень защиты вашей
программы от чтения из памяти AVR — это
актуально
для коммерческих изделий.
ГЛАВНОЕ это правильная установка фьюз битов — fuse AVR …
5) Запрограммируйте AVR не кнопкой «Program All», а через меню «Program» — Стереть, потом FLASH, потом EEPROM и если надо и если вы уверены в их установке то и фьюзы.
После прошивания, если вы сделали все правильно, AVR начнет выполнять уже новую программу.
В А Ж Н О ! В диалоге настройки прошивания отключите программирование фьюзов МК уберите галочку у Program Fuse Bit(s) — если не разобрались четко, что они делают и как правильно их установить ! Иначе вы можете отключить режим ISP или внутренний RC-генератор и для следующего программирования вам понадобится ставить кварц с конденсаторами или даже искать: Параллельный программатор для AVR Parallel Programming does not work | ||
в ATmegaXXX с завода включен внутренний
RC генератор
на частоте 1 МГц ( уточните
это по ДШ и его возможные частоты )
Если вам нужна другая частота
или нужно включить внешний кварцевый или керамический резонатор —
вам нужно при программировании МК установить фьюзы (Fuses)
по таблицам из ДШ (
Даташит
AVR на русском языке
) или по таблице
фьюзов на стр. 2
или по таблице
установки фьюзов ниже :
ЗАПОМНИТЕ :
НЕ запрограммированный фьюз 1
ЗАпрограммированный
фьюз
0
Пример: Чтобы включить в ATmega16
внешний кварцевый резонатор (говорят просто — «кварц») с частотой от 3 до 8 МГц с конденсаторами
( по схеме рис.
12 ДШ ) найдите в ДШ раздел «System
Clock» — «системный тактовый сигнал».
В таблице 2 указаны комбинации фьюзов для разных
источников тактового сигнала.
Далее написано что с завода МК
поставляется с такой комбинацией фьюзов
CKSEL 0001 SUT 10 CKOPT 1
По таблице 4
находим :
в ATmega16
для кварца с частотой от 3 до 8 МГц
нужны конденсаторы от
12 до 22 пФ
и вот такая комбинация фьюзов :
CKSEL 1111 SUT 11 CKOPT 1
Вот скриншот с такой установкой фьюзов в программаторе компилятора CVAVR
Сняв галочку Program
Fuse Bit(s) вы cможете
не менять
установку фьюзов при прошивании AVR !
НЕ НАЖИМАЙТЕ кнопку
«Program
All»
—
она прошивает и фьюзы не смотря на отсутствие галочки.
Обязательно !!! Прочитайте текущую комбинацию фьюзов в микроконтроллере — «Read» -> «Fuse bit(s)» и скопируйте ее в окно фьюзов. теперь при случайном нажатии кнопки «Програм ол» в МК прошъется та же комбинация фьюзов которая есть сейчас.
Фьюз биты — фьюзы AVR — у которых
нет
галочки после прошивки AVR будут
равны «1» — т.е. будут
не
запрограммированными.
Реклама недорогих радиодеталей почтой:
Для прошивания МК используйте меню «Program»
Вначале «Erase chip» — стереть чип.
Затем «FLASH» — прошить программу в МК
И если надо то «EEPROM» — прошить в EEPROM.
Для использования
ATmega16 (и других мег) с внешним кварцевым или керамическим резонатором на частотах выше 8 МГц вам нужно установить фьюзы как в примере выше, но
запрограммировать CKOPT
значит
сделать его «0».
Т.е. вам нужна такая комбинация:
CKSEL 1111 SUT 11 CKOPT 0
CKOPT 0 — нужен и тогда когда вы хотите взять с
XTAL2 тактовый сигнал для другого
микроконтроллер или тактируемого
прибора в вашем устройстве.
Фьюзы SUT — определяют
быстроту запуска генератора тактового сигнала,
более детально это описано в
даташите в таблицах до 12.
Фьюзы ATtiny2313
описаны в конце следующей страницы
курса.
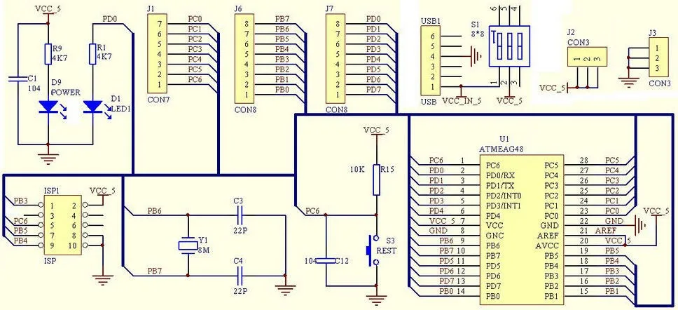
Интерфейс программирования AVR — Адаптер для соединения МК с ПК при прошивании.
Для соединения компьютера с ISP разъемом устройства на AVR Советую сделать адаптер от STK200
— это «правильные 5 проводков» с микросхемой
буфером снижающим вероятность случайного повреждения порта ПК.
В установках компилятора CodeVisionAVR интерфейс «5-проводков» называется «Канда системз STK200+/300». Меню «сеттингс» — «программер». В этом же диалоге можно понизить частоту с которой программатор будет обмениваться с прошиваемым МК увеличивая множитель задержки.
Частоту тактирования сигнала SCK программатором при прошивании можно установить в диалоге программирования в CVAVR.
Снижение частоты на SCK повышает
помехоустойчивость при прошивке.
Программа узнаёт адаптер STK200 по перемычкам на
разъеме
параллельного порта к которому
он подключается — должны быть соединены
двумя перемычками пары выводы: 2 и 12, 3 и 11.
Внимание! Для программирования к МК
должно быть подключено питание. Обязательно поставьте подтягивающий резистор 10 кОм от ножки RESET AVR на питание VCC и конденсатор 0.01-0.15 мкФ (в апноутах AVR040 и AVR042 рекомендуют 0.01 мкФ) от RESET на GND . Пример схемы там | ||
Если в МК нет
внутреннего
генератора
тактового сигнала (например старые
AVR серии AT90sXXXX или мега побывавшая в чьих
то шаловливых руках изменивших фьюзы до того как попасть к вам) то нужно подключить кварц
на 1 — 8
МГц и два конденсатора от 15 до 33 пФ.
Либо
подать тактовый сигнал 0.8-1.5 МГц от внешнего источника
—
например генератора на микросхеме 74hc14
(аналог 1553ТЛ2) или на таймере LM555.
Вот как сделать простой генератор тактовой частоты :
Программатор AVReAl
может программировать
МК
без
кварца и без конденсаторов !
Он
выводит тактовый сигнал на
выв. 5 LPT его нужно подать на ножку XTAL1 МК
и добавить в командной строке
AVReAL специальный ключ «-o0». Программатор AVReAl
позволяет назначать какие ножки LPT порта
использовать —
это будет полезно когда часть
ножек LPT вы уже спалите
🙂
Если вы считаете эту информацию полезной,
пожалуйста, помогите информировать в
интернете о курсе — просто щелкните по банеру. Большое спасибо ! |
Тактовый сигнал
генерирует и самодельный программатор AVR
для USB
— смотрите ниже на этой странице.
Я использую самый простой вариант адаптера Пять поводков соединяющих линии параллельного (LPT) порта ПК и AVR так же как на схеме STK200 выше, но без микросхемы буфера. Лучше все же
токоограничительные резисторы от 150 до
270 ом впаять Береженого
бог бережет ! Проводки не более 15 см длиной ! | ||
Адаптер «5-проводков» прекрасно
работает
с
компилятором CVAVR CodeVisionAVR.
Я проверял «проводки»
при питании МК ATmega64L от 3,0 до 5,3 вольт, а так же с
ATmega16, ATmega48, ATtiny26, ATtiny261, ATtiny13,
ATtiny2313
— программирует всегда без сбоев!
Всё о прошивке AVR Прошивка
AVR PIC прошивки Программирование PIC и
AVR
Советую для изготовления адаптера взять » принтерный» шнур — он длинный и экранированный, а не экранированные проводки не стоит делать более 10-15 см. | ||
Питать устройство при
программировании можно :
— сетевым адаптеры от бытовых устройств понизив напряжение до 5 вольт.
— батарейками ! Достаточно три батарейки по 1,5 вольт последовательно.
+5 вольт можно взять с вывода 1 гейм порта компьютера или из провода включенного в гнездо USB.
Желательно питать устройство от ПК! В этом случае «земля» вашего устройства будет соединена с корпусом ПК и можно будет безопасно подключать и отключать разъем программирующего адаптера.
ВНИМАНИЕ ! Вначале старайтесь соединять «земли» (металлические корпуса, «общие» провода) устройств — для уравнивания их потенциалов ! Удобно подпаять к проводнику GND устройства проводок с «крокодильчиком» который прицепите к металлу ПК у
LPT или COM портов
перед подключением разъемов или сигнальных линий, проводов. Теперь БЕЗОПАСНО соединять разъемы | ||
Не поленитесь: спаяйте
адаптер STK200 на микросхеме буфере по рисункам внизу страницы — так как LPT порт компьютера более нежен чем COM —
соответственно его спалить проще…
Спалите LPT и будете меня
ругать!
А я предупреждал !
Поставщики AVR
говорят что
ATTiny2313 поступают с завода с настройкой
внутреннего RC-генератора на 4МГц (в даташите указано 8 МГц) с делителем
частоты на 8
— т.е. частота тактирования всего 500 КГц.
Значит частота на линии SCK, формируемая программатором,
не должна быть выше 120..125кГц.
Программатор встроенный в CodeVisionAVR
позволяет настроить эту частоту
правильно.
Выше было написано как.
AVReal тоже.
Если вы хотите использовать ножки МК SCK, MOSI, MISO в вашем устройстве то подключайте другие компоненты к ним через резисторы 4.7 КОм — чтобы не мешать программированию. Так рекомендовано в апноуте AVR042 Для Мега64, -128 вместо MOSI и MISO используются другие ножки для ISP программирования ! | ||
Если у вас
нет LPT порта сделайте
Аналог «5 проводков»
для COM-порта.
Или соберите простой, дешевый и хороший
USB
программатор для AVR
Прошитый микроконтроллер для сборки USB программатора AVR вы можете заказать по почте.
Есть много бесплатных загрузчиков Вот Bootloader AVR_Arduino. Вот хороший:
Bootloader AVR. Вот еще: MegaLoad Bootloader STC создал загрузчик bootloader размером 256 байт с поддержкой быстрого страничного режима записи. | ||
Дальше — стр. 8 курса.
Назад на стр. /06.htm — задачи управжнения по AVR
ниже
Cписок Апноутов для AVR примеры применения микроконтроллеров.
И много полезной информации !
Партнерская программаПомощь
Одинцово
Каталог
Каталог Товаров
Одежда и обувь
Одежда и обувь
Стройматериалы
Стройматериалы
Продукты и напитки
Продукты и напитки
Детские товары
Детские товары
Текстиль и кожа
Текстиль и кожа
Здоровье и красота
Здоровье и красота
Мебель и интерьер
Мебель и интерьер
Дом и сад
Дом и сад
Электротехника
Электротехника
Промышленность
Промышленность
Сельское хозяйство
Сельское хозяйство
Все категории
ВходИзбранное
Atmel ATMEGA128A-AU, микроконтроллер TQFP64
ПОДРОБНЕЕЕще цены и похожие товары
Микроконтроллер AVR MICROCHIP (ATMEL) ATMEGA128A-MN (ATMEGA128A-MN) Производитель: MICROCHIP
ПОДРОБНЕЕЕще цены и похожие товары
Микроконтроллер AVR MICROCHIP (ATMEL) ATMEGA128A-AU (ATMEGA128A-AU) Производитель: MICROCHIP
ПОДРОБНЕЕЕще цены и похожие товары
Микроконтроллер AVR MICROCHIP (ATMEL) ATMEGA128A-AN (ATMEGA128A-AN) Производитель: MICROCHIP
ПОДРОБНЕЕЕще цены и похожие товары
ATmega128A-AU Тип: корпус, Производитель: Microchip Technology
ПОДРОБНЕЕЕще цены и похожие товары
Интегральные микросхемы Microchip Technology ATMEGA128-16AU Тип: микросхема, Производитель:
ПОДРОБНЕЕЕще цены и похожие товары
ATmega16-16AU
ПОДРОБНЕЕЕще цены и похожие товары
ATmega128A-AU, Микроконтроллер Производитель: Microchip Technology
ПОДРОБНЕЕЕще цены и похожие товары
Адаптер программатора USB AVR ATMEGA64A/ATMEGA128A JTAG ISP Тип: стенд
ПОДРОБНЕЕЕще цены и похожие товары
Интегральные микросхемы Microchip Technology ATMEGA128RFA1-ZU Тип: микросхема, Производитель:
ПОДРОБНЕЕЕще цены и похожие товары
ATMEGA128A-AU, Микросхема Тип: микросхема
ПОДРОБНЕЕЕще цены и похожие товары
Микросхема ATmega128-16МU Тип: микросхема, Производитель: Без бренда
ПОДРОБНЕЕЕще цены и похожие товары
Интегральные микросхемы Microchip Technology ATMEGA128A-AUR Тип: микросхема, Производитель:
ПОДРОБНЕЕЕще цены и похожие товары
Контроллер ATmega128A-AU Тип: контроллер
ПОДРОБНЕЕЕще цены и похожие товары
Микроконтроллер ATmega128A-AU (QFP64) Тип: корпус
ПОДРОБНЕЕЕще цены и похожие товары
Микроконтроллер AVR MICROCHIP (ATMEL) ATMEGA128A-MU (ATMEGA128A-MU) Производитель: MICROCHIP
ПОДРОБНЕЕЕще цены и похожие товары
Microchip ATMEGA128A-AU Производитель: Microchip Technology
ПОДРОБНЕЕЕще цены и похожие товары
Интегральные микросхемы Microchip Technology ATMEGA128-16AUR Тип: микросхема, Производитель:
ПОДРОБНЕЕЕще цены и похожие товары
Интегральные микросхемы Microchip Technology ATMEGA128L-8AUR Тип: микросхема, Производитель:
ПОДРОБНЕЕЕще цены и похожие товары
MICROCHIP ATMEGA128A-AU Тип: микросхема, Производитель: Microchip Technology
ПОДРОБНЕЕЕще цены и похожие товары
Atmega128a-auмикросхема -auAtmega128a-au datasheet на русскомATMEGA128-16AC TQFP64 Тип: микросхема
ПОДРОБНЕЕЕще цены и похожие товары
Atmel Микросхема ATmega128-16AU (ATmega128A-AU) Тип: микросхема, Производитель: Atmel
ПОДРОБНЕЕЕще цены и похожие товары
ATMega128L-8AU TQFP-64 Тип: микросхема
ПОДРОБНЕЕЕще цены и похожие товары
Интегральные микросхемы Microchip Technology ATMEGA128A-AU Тип: микросхема, Производитель:
ПОДРОБНЕЕЕще цены и похожие товары
ATMEGA128A-AUR Тип: микросхема, Производитель: Microchip Technology
ПОДРОБНЕЕЕще цены и похожие товары
Atmega128a
Технология микрочипа ATMEGA165A-AU
технические характеристики, атрибуты, параметры и детали, аналогичные характеристикам Microchip Technology ATMEGA165A-AU.
| Атрибут продукта | Значение атрибута | |
|---|---|---|
| Заводское время выполнения заказа | 7 недель | |
| Контактное покрытие | Банка | |
| Устанавливать | Поверхностное крепление | |
| Тип крепления | Поверхностное крепление | |
| Пакет/кейс | 64-ТКФП | |
| Количество контактов | 64 контакта | |
| Рабочая Температура | -40°C~85°C ТА | |
| Упаковка | Поднос | |
| Опубликовано | 1997 | |
| Ряд | AVR® ATmega | |
| Код JESD-609 | e3 | |
| Pbбесплатный код | да | |
| Статус детали | Активный | |
| Уровень чувствительности к влаге (MSL) | 3 (168 часов) | |
| Количество прекращений | 64Терминации | |
| Подкатегория | Микроконтроллеры | |
| Технологии | КМОП | |
| Терминальное положение | КВАДРО | |
| Терминальная форма | КРЫЛО ЧАЙКИ | |
| Пиковая температура оплавления (C) | 260 |
| Атрибут продукта | Значение атрибута | |
|---|---|---|
| Напряжение питания | 5В | |
| Частота | 16 МГц | |
| Максимальное время при пиковой температуре оплавления (с) | 40 | |
| Номер базовой детали | АТМЕГА165А | |
| Максимальное напряжение питания (Vsup) | 5,5 В | |
| Интерфейс | SPI, UART, USART | |
| Объем памяти | 16кБ | |
| Тип генератора | Внутренний | |
| Количество входов/выходов | 54входа/выхода | |
| Размер оперативной памяти | 1К х 8 | |
| Напряжение питания (Vcc/Vdd) | 1,8 В ~ 5,5 В | |
| Тип ИБП/БК/периферийных ИС | МИКРОКОНТРОЛЛЕР, RISC | |
| Основной процессор | АВР | |
| Периферийные устройства | Обнаружение/сброс отключения, POR, PWM, WDT | |
| Тип программной памяти | ВСПЫШКА | |
| Размер ядра | 8-битный | |
| Размер памяти программы | 16 КБ 8K x 16 | |
| Связь | SPI, UART/USART, USI | |
| Максимальный ток питания | 9,5 мА | |
| Размер бита | 8 |
| Атрибут продукта | Значение атрибута | |
|---|---|---|
| Конвертер данных | А/Д 8х10б | |
| Сторожевой таймер | Да | |
| Имеет АЦП | ДА | |
| Каналы прямого доступа к памяти | НЕТ | |
| Ширина шины данных | 8б | |
| Количество таймеров/счетчиков | 3Таймеры/счетчики | |
| Размер ЭСППЗУ | 512 х 8 | |
| Количество каналов АЦП | 8 каналов АЦП | |
| Количество каналов ШИМ | 4 ШИМ-канала | |
| Количество каналов I2C | Канал 1I2C | |
| Количество каналов SPI | 2SPI-каналы | |
| Высота | 1,05 мм | |
| Длина | 14,1 мм | |
| Ширина | 14,1 мм | |
| Радиационное упрочнение | Нет | |
| ДОСТИГНУТЬ SVHC | Нет SVHC | |
| Статус RoHS | Соответствует ROHS3 | |
| Без свинца | Без свинца |
осталось Просмотреть похожие
Загрузите спецификации и документацию производителя для ATMEGA165A-AU
ATmega165A — 6450P Сводка ATmega165A — 6450P Листы данных
FAB Site 22/январь/2020
Маркировка CHGS 11/JUL/2017
TORNSER TO MICKEP/PKGG/PKGIP/PKGIP/PKEP.
Новый упаковочный материал 02 августа 2019 г.
Microchip-company-68.pdf
Ниже приведен популярный раздел поиска.
Реле Интегральные схемы конденсаторы Встроенные — ПЛИС Резисторы Катушки индуктивности, катушки, дроссели RF/IF и RFID Датчики, Преобразователи Изоляторы Дискретные полупроводниковые продукты Соединители, межсоединения
Следующие части включают «ATMEG»
Тел.
: 0755-8355-3637 Тел.: 00852-9140 9162 00852-8170 3377
Электронная почта: [email protected]
Айви Чен Вивиан Лю Рокси Чжэн
Посылки будут доставлены в течение 1-2 дней с момента поступления всех товаров на наш склад. Товары в наличии могут быть отправлены в течение 24 часов. Срок доставки зависит от способа доставки и пункта назначения доставки.
Стоимость доставки зависит от размера, веса и пункта назначения посылки. JAK предлагает конкурентоспособные варианты доставки через ведущих перевозчиков DHL, FedEx и UPS. Мы также предлагаем услуги счета доставки для клиентов, которые хотят получать счета непосредственно за доставку.
Как только компоненты будут доставлены, номер для отслеживания будет немедленно отправлен по электронной почте.
Номер отслеживания также можно найти в истории заказов.
Все возвраты должны быть произведены в течение 60 дней с даты выставления счета и сопровождаться оригинальным номером счета, гарантийным талоном, изображением детали и кратким объяснением или протоколом испытаний причины возврата. Возвраты не принимаются по истечении 60 дней. Возвращаемый товар должен быть в оригинальной упаковке и в состоянии, пригодном для продажи. Детали, возвращенные из-за ошибки клиента во время предложения или продажи, не принимаются. Пожалуйста, свяжитесь со службой поддержки для получения разрешения на возврат перед возвратом товара.
Доступны онлайн и оффлайн заказы.
Пожалуйста, ознакомьтесь с руководством по процессу заказа по ссылке ниже:
https://www.jakelectronics.com/howtobuy
Если у вас есть какие-либо проблемы с работой, пожалуйста, свяжитесь с нашей службой поддержки клиентов.
TT заранее (банковский перевод), Western Union, кредитная карта, PayPal. Клиент несет ответственность за стоимость доставки, банковские сборы, пошлины и налоги.
Индекс:
0123456789ABCDEFGHIJKLMNOPQRSTUVWXYZПроизводители брендов ATMEGA165A-AU: Microchip Technology, JAK Stock, справочная цена ATMEGA165A-AU. Технология Microchip. Параметры ATMEGA165A-AU, техническое описание ATMEGA165A-AU в формате PDF и загрузка описания схемы выводов. учебники. Вы можете скачать с JAK.
Последнее обновление в понедельник, 06 мая 2019 г., 17:52:11 по Гринвичу
Недавно мы обсуждали взлом оборудования для специалистов по безопасности и исследователей. При проведении исследований безопасности аппаратного обеспечения нам часто приходится извлекать прошивку из встроенной флэш-памяти микроконтроллеров. В качестве примера мы решили начать серию статей, в которых мы обсуждаем процесс извлечения прошивки из разных микроконтроллеров (MCU).
Цель этой серии статей — охватить ряд микроконтроллеров, с которыми можно столкнуться, и познакомить вас с инструментами, программным обеспечением и методами, используемыми для извлечения встроенного ПО или для проверки того, что разработчик системы правильно защитил области памяти микроконтроллера.
В этой первой части мы рассмотрим микроконтроллер Atmel Atmega2561. Чтобы получить доступ к прошивке на микроконтроллерах Atmel, мы будем считывать напрямую с контроллера через последовательный интерфейс программирования (SPI). Для этого требуются следующие инструменты и программное обеспечение:
Используя Bus Pirate в сочетании с программным обеспечением с открытым исходным кодом avrdude , прошивку микроконтроллера Atmel AVR можно извлечь из флэш-памяти микроконтроллера через SPI. Приложение avrdude можно скачать здесь.
Стандартная прошивка Bus Pirate должна работать нормально, если вы не извлекаете флэш-память из определенных микроконтроллеров Atmel, таких как ATmega 2560 и 2561.
Прошивка Bus Pirate может иметь проблемы с извлечением памяти выше 128 КБ на ATmega 2560-2561. Чтобы решить эту проблему, вам необходимо установить прошивку STK500v2 на Bus Pirate. Прошивка STK500v2 превратит Bus Pirate в клон отладчика AVR. Прошивку для него можно скачать здесь, а инструкции по обновлению прошивки Bus Pirate можно найти на этом веб-сайте.
После обновления прошивки STK500v2 Bus Pirate можно подключить к порту SPI. Если вам повезет, у производителя устройства есть соединения на плате, к которым вы можете подключиться, но в любом случае вам нужно будет найти и проверить соединения перед подключением Bus Pirate — и, при необходимости, припаять некоторые провода или разъемы к плате. Другой вариант — подключиться напрямую к микропроцессору.
На этом этапе таблица данных пригодится для определения распиновки MCU. Используя техническое описание Atmega2561, вам нужно будет определить и найти контакты SPI «Питание» и «Заземление».
Для этого вы можете использовать мультиметр, настроенный для проверки непрерывности, чтобы проследить эти контакты до разъема на плате или в более легком месте на печатной плате, чтобы припаять провода, которые можно подключить к Bus Pirate.
Источник изображения
После этого вы можете подключить Bus Pirate к портам SPI чипа:
| Atmega2561 | Пиратский автобус |
|---|---|
| Штифт SCK 11 | СКЛК |
| Штифт MOSI 12 | МОСИ |
| Штифт 13 MISO | МИСО |
| Штифт RESET 20 | КС |
| Контакт Vcc 21 | В пост. тока 3,3 В пост. тока |
| Контакт заземления 22 | ГЦК |
После подключения вы можете использовать приложение avrdude для извлечения флэш-памяти из микроконтроллера ATmega 2561 с помощью следующей команды:
avrdude -p m2561 -c stk500v2 e -P /dev/ttyUSB0 -u flash:r:flash.bin:r
Микроконтроллер Atmel AVR указывается с помощью переключателя -p . Переключатель -c идентифицирует интерфейсное устройство SPI, -P указывает на расположение устройства Bus Pirate — в данном случае он подключен к системе как ttyUSB0 — и, наконец, -u указывает avrdude извлечь флэш-память и записать ее в файл flash.