| 
 
 | |||||||||||||||||||||||||||||||||||||||||||||||||||||||||||||||||||||||||||
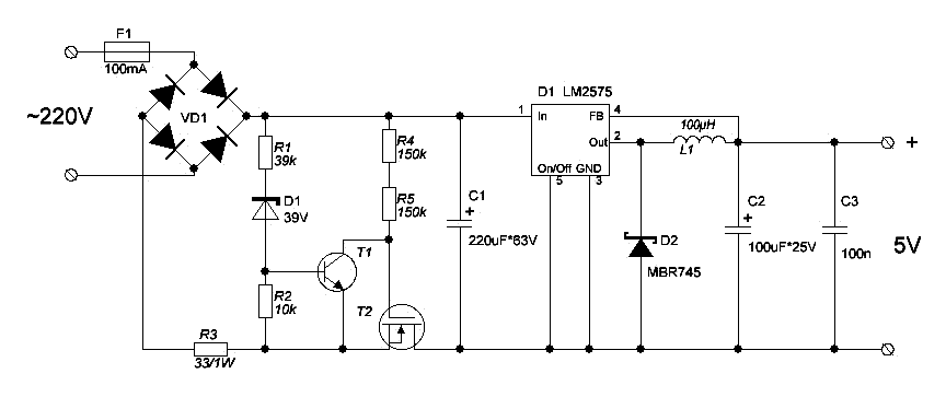
Ранее мы размещали схемы зарядных устройств на 6В и на 12В, собранных на микросхеме LM317. Сегодня предлагаем вариант лабораторного блока питания В. Болдырева на микросхеме LM2576-ADJ. Блок питания обеспечивает плавную регулировку напряжения от 1,2 до 34 вольт при токе нагрузки до 3А.
 Сегодня предлагаем вариант лабораторного блока питания В. Болдырева на микросхеме LM2576-ADJ. Блок питания обеспечивает плавную регулировку напряжения от 1,2 до 34 вольт при токе нагрузки до 3А.
Это стандартная схема включения микросхемы LM 2576-ADJ. Конденсаторы С1 и С4 керамические 0,1 — 1 мкф, С2 — С3 электролитические 1000 мкф х 63В, можно установить один на 2000 — 4000мкф. С5 — С6 1000 мкф х 40в, тоже можно заменить одним конденсатором на 1000 — 2000 мкф.
Размеры платы 61 х 89 мм.
В описаниях блоков питания на микросхеме LM 2576-ADJ указывается только индуктивность этого дросселя от 100 до 330 микрогенри, а вот описания самого дросселя (на чем мотать, каким проводом, сколько витков) информации почти нигде нет.
В качестве сердечника для дросселя использовано кольцо дросселя групповой стабилизации от неисправного компьютерного блока питания вот такого вида:
Обмотка была намотана шестью отрезками провода ПЭВ-0,35 длиной 2,5 метра, концы отрезков проводов были зачищенны и спаяны между собой с обоих концов.
Трансформатор для блока питания использовал типа ТПП-268-220-50 исходя не из каких-то стратегических соображений, просто он идеально устанавливался в корпус блока питания.
Испытания блока питания проводил под нагрузкой 2А, в течении 2 часов. Просадка напряжения при такой нагрузке составила 0,2 вольта, что считаю вполне нормально. Радиатор микросхемы был чуть теплый.
Корпус остался прежний (когда-то это были электронные часы) замене подверглись внутренности и лицевая панель.
Цифровой вольтметр расположенный над выходными разъемами был установлен просто как дублирующий стрелочный для того, что бы заполнить свободное место.
В. Болдырев (сайт:fototank.ru)
P.S. В нашем «Магазине Мастера» вы можете приобрести готовые модули стабилизаторов, усилителей, индикаторов напряжения и тока, а также различные радиолюбительские наборы для самостоятельной сборки на LM2596, XL4015E1. 
 
Модули-преобразователи можно использовать в автомобиле с 24В питанием (КАМАЗ) для подключения приборов на 12В (автомагнитол, радиостанций).
Наш «Магазин Мастера«
Метки: [ источники питания ]
В некоторых моделях сварочных инверторов, например Helper Prestige, ProfHelper, BestWeld и др., принадлежащих к условному семейству TECNICA устанавливают залитый эпоксидным компаундом субмодуль блока управления S20609.
О его ремонте и пойдёт речь в статье, ниже…
Подробнее…
Из старых  давно отслуживших свою службу ламповых телевизоров типа «Рекорд», «Горизонт», «Темп», «Электрон», «Фотон», «Радуга», «Рубин», «Чайка» и им подобных, а точнее их силовых трансформаторов можно сделать достаточно мощный (2-3 кВт) стабилизатор сетевого напряжения.
Подробнее…
Подробнее…
Популярность: 37 143 просм.
В этой статье мы попытаемся понять конструкцию регулируемой схемы импульсного источника питания от 1,23 до 50 В на микросхеме LM2576.
Семейство регуляторов LM2576 представляет собой монолитную интегральную схему, выполняющую все активные операции понижающего (понижающего) импульсного стабилизатора. Он предлагает исключительную стабилизацию линии и нагрузки и может работать с нагрузкой до 3 ампер.
 Эти микросхемы могут быть сконфигурированы для создания фиксированных выходных напряжений 3,3 В, 5 В, 12 В, 15 В. Кроме того, эту микросхему можно подключить как источник питания переменного напряжения с максимальным диапазоном выходного напряжения от 1,25 В до 50 В.
Помните, что существуют разные версии микросхемы LM2576 для генерирования упомянутых выше конкретных фиксированных выходных напряжений и регулируемых выходных напряжений.
Это означает, что версия на 5 В может использоваться для создания только фиксированного выходного напряжения 5 В, версия на 12 В — для создания фиксированного выходного напряжения 12 В и т. д.
Аналогичным образом, для получения регулируемого выходного напряжения вам необходимо будет специально выбрать регулируемую (ADJ) версию микросхемы регулятора LM2576 и настроить ее в соответствии с данной принципиальной схемой.
Регулируемая версия LM2576 обозначается буквами ADJ на устройстве, как показано на рисунке выше.
Регулируемая версия LM2576 кажется более эффективной по следующим причинам:
 Эту микросхему можно сконфигурировать как регулируемый импульсный регулятор, просто настроив потенциометр на его выводе обратной связи.
Кроме того, регулируемую версию можно также использовать в качестве регулятора фиксированного выходного напряжения, заменив потенциометр резистивным делителем на выводе обратной связи.
Итак, что особенного в использовании импульсного стабилизатора на основе LM2576 вместо линейного стабилизатора, такого как стабилизатор на основе LM338?
Основным преимуществом использования регулятора LM2576 является то, что он использует переключающую ШИМ через каскад индуктивного понижающего преобразователя. Переключение ШИМ на катушке индуктивности приводит к регулированию выходного напряжения за счет управления противо-ЭДС катушки индуктивности. Это обеспечивает очень эффективное регулирование мощности с минимальным рассеиванием тепла.
 Поскольку тепловыделение минимально, потери мощности на выходе минимальны. Это означает, что в импульсном стабилизаторе выходное напряжение V x I очень близко к входному V x I.
Напротив, микросхемы линейного регулятора, такие как LM338, LM317 или L200, регулируют свое выходное напряжение, рассеивая большое количество тепла через корпус. Температура, рассеиваемая этими ИС, зависит от тока нагрузки и разницы между входным и выходным напряжениями. С увеличением этой разницы увеличивается и тепловыделение. Это делает линейные стабилизаторы чрезвычайно неэффективными, если только регулируемое выходное напряжение почти не равно входному напряжению.
На следующей схеме показана функциональная блок-схема и внутренняя конфигурация микросхемы LM2576. На схеме также показано, как различные выводы ИС должны быть сконфигурированы с внешними компонентами для получения предполагаемых регулируемых выходных напряжений.
На приведенной выше блок-схеме показана базовая конфигурация, которую можно использовать для всех версий микросхемы LM2576 с фиксированным напряжением.
 Функции и обозначения выводов микросхемы LM2576 поясняются в следующих пунктах.
Контакт № 1 (V IN ) : Это входной контакт питания, который подключен к контакту коллектора внутреннего транзистора верхнего плеча. Этот контакт должен быть подключен к источнику питания и входным шунтирующим конденсаторам C IN . Обязательно используйте максимально короткую связь между контактом V IN , высокочастотным байпасом CIN и GND.
Контакт № 2 (выход) : Это эмиттерный контакт внутреннего силового транзистора, который является коммутационным узлом. К этому контакту подключаем катод внешнего диода и катушку индуктивности.
Контакт № 3 (заземление) : Этот контакт используется в качестве контакта заземления. Соединение, достигающее C IN , должно быть как можно короче.
  Контакт № 4 (обратная связь) : Этот контакт работает как входной контакт обратной связи. Он должен быть подключен к соединению резисторов делителя обратной связи, чтобы зафиксировать V  OUT  для версии ADJ (регулируемой). В качестве альтернативы, этот вывод может быть также подключен напрямую к выходному конденсатору для версии IC с фиксированным выходным напряжением.
 В качестве альтернативы, этот вывод может быть также подключен напрямую к выходному конденсатору для версии IC с фиксированным выходным напряжением.
Контакт № 5 (ВКЛ/ВЫКЛ) : Этот вывод работает как вход разрешения регулятора напряжения. Высокий уровень на этом выводе заставляет микросхему выключаться, а низкий уровень на этом выводе позволяет ИС оставаться включенной. Эту распиновку можно просто соединить с линией заземления, чтобы регулятор оставался во включенном режиме. Никогда не держите эту распиновку открытой или неподключенной.
Вкладка IC : Предполагается, что этот терминал должен быть подключен к GND. Являясь выступом ИС, он должен быть привинчен к подходящему радиатору для отвода тепла.
 9.9.900
 9.9.900Различные параметры переключения, связанные с приведенной выше схемой, можно узнать из следующих пунктов:
Нерегулируемый вход постоянного тока 55 В подается на контакт № 1, который является контактом V IN ИС, и контактом № 3, который заземляющий контакт микросхемы.
Конденсатор C в установлен рядом с выводами, указанными выше, для обеспечения эффективного подавления пульсаций на входных выводах постоянного тока микросхемы.
Как только на микросхему LM2576HV-ADJ подается питание, как описано выше, ее внутренний ШИМ-генератор становится активным.
 Внутренний генератор ШИМ начинает генерировать рассчитанное количество ШИМ. Рабочий цикл ШИМ зависит от напряжения обратной связи, подаваемого на контакт № 4 через резистивный делитель R2 и R1.
 Рабочий цикл ШИМ зависит от напряжения обратной связи, подаваемого на контакт № 4 через резистивный делитель R2 и R1.
Этот рассчитанный ШИМ подается на каскад внешнего понижающего преобразователя, состоящий из L1, D1 и Cout, через выходной контакт №2 микросхемы.
L1, D1 и C из соответствующим образом реагируют на ШИМ, создавая оптимизированное выходное напряжение постоянного тока, уменьшенное до желаемого уровня (между 1,2 В и 50 В).
Важно знать, что сила тока будет составлять 3 ампера при максимальном выходном напряжении 35 В или 50 В. Это означает, что при более низких выходных напряжениях ток будет пропорционально выше.
Контакт № 5 — это вывод включения/выключения или выключения микросхемы LM2576HV-ADJ.
Пока этот вывод имеет потенциал менее 1,2 В постоянного тока, микросхема остается функциональной и активной.
 Однако, если потенциал на выводе № 5 превышает 1,4 В, микросхема LM2576 переходит в режим отключения. Это приводит к мгновенному отключению выходного напряжения.
Несмотря на превосходную стабилизацию выходного напряжения и тока, на выходе могут быть некоторые пульсации постоянного тока.
Чтобы противодействовать или устранить эти пульсации, вы можете добавить каскад «дополнительный выходной фильтр пульсаций» на выходе схемы, как показано на принципиальной схеме.
Как обсуждалось ранее, регулируемую версию микросхемы LM2576 можно также настроить для получения фиксированных выходных напряжений, просто заменив потенциометр R2 фиксированным расчетным резистором.
Пример этой конструкции можно увидеть на следующей диаграмме:
R2 можно рассчитать по следующей формуле:
R2 = R1 ( V OUT / V REF — 1 )
где V REF = 1,23 В, R1 может иметь любое значение от 1 кОм до 5 кОм
Ссылка: ti.com
Abstract
 Импульсные источники питания известны своим высоким КПД. Регулируемый источник напряжения/тока — интересный инструмент, который можно использовать во многих приложениях, таких как зарядное устройство для литий-ионных/свинцово-кислотных/NiCD-NiMH аккумуляторов или автономный источник питания. В этой статье мы научимся создавать переменный понижающий преобразователь с использованием популярной микросхемы LM2576-Adj.
 Регулируемый источник напряжения/тока — интересный инструмент, который можно использовать во многих приложениях, таких как зарядное устройство для литий-ионных/свинцово-кислотных/NiCD-NiMH аккумуляторов или автономный источник питания. В этой статье мы научимся создавать переменный понижающий преобразователь с использованием популярной микросхемы LM2576-Adj.
Особенности
Дешевый и простой в сборке и использовании
Возможность регулировки постоянного тока и постоянного напряжения [CC, CV]
Диапазон регулирования от 1,2 В до 25 В и от 25 мА до 3 А
Простая настройка параметров (оптимальное использование переменных резисторов для управления напряжением и током)
Конструкция следующая Правила ЭМС
На LM2576 легко установить радиатор
Для измерения тока используется настоящий шунтирующий резистор (не дорожка на печатной плате)
[1]: Анализ схемы
 принципиальная схема блока питания. Сердцем схемы является микросхема LM2576-Adj. Это популярная, дешевая и удобная микросхема понижающего преобразователя. Согласно техническому описанию LM2576: «Серия TS2576 представляет собой понижающие импульсные стабилизаторы со всеми необходимыми активными функциями. Он способен управлять нагрузкой 3А с отличными регулировками линии и нагрузки. Эти устройства доступны с фиксированным выходным напряжением 3,3 В, 5 В и с регулируемым выходным напряжением. Серия TS2576 работает с частотой переключения 52 кГц, что позволяет использовать фильтрующие компоненты меньшего размера, чем это было бы необходимо для импульсных стабилизаторов с более низкой частотой. Это существенно уменьшает не только площадь платы, но и размер радиатора, а в некоторых случаях радиатор вообще не требуется. Гарантируется допуск ±4% по выходному напряжению в пределах указанных входных напряжений и условий выходной нагрузки. Также точность частоты генератора находится в пределах ±10%. Внешнее отключение включено. Ток в режиме ожидания 70 мкА (типовой).
 Сердцем схемы является микросхема LM2576-Adj. Это популярная, дешевая и удобная микросхема понижающего преобразователя. Согласно техническому описанию LM2576: «Серия TS2576 представляет собой понижающие импульсные стабилизаторы со всеми необходимыми активными функциями. Он способен управлять нагрузкой 3А с отличными регулировками линии и нагрузки. Эти устройства доступны с фиксированным выходным напряжением 3,3 В, 5 В и с регулируемым выходным напряжением. Серия TS2576 работает с частотой переключения 52 кГц, что позволяет использовать фильтрующие компоненты меньшего размера, чем это было бы необходимо для импульсных стабилизаторов с более низкой частотой. Это существенно уменьшает не только площадь платы, но и размер радиатора, а в некоторых случаях радиатор вообще не требуется. Гарантируется допуск ±4% по выходному напряжению в пределах указанных входных напряжений и условий выходной нагрузки. Также точность частоты генератора находится в пределах ±10%. Внешнее отключение включено. Ток в режиме ожидания 70 мкА (типовой). Выходной ключ включает поцикловое ограничение тока, а также тепловое отключение для полной защиты в условиях неисправности» [1].
 Выходной ключ включает поцикловое ограничение тока, а также тепловое отключение для полной защиты в условиях неисправности» [1].
Рисунок-1
Принципиальная схема импульсного понижающего преобразователя
Конденсаторы C1 и C2 используются для снижения входного шума. D1, L1, C3, C4 и PS1 являются типичными компонентами схемы понижающего преобразователя. C3 и C4 используются параллельно вместо одного конденсатора, потому что использование параллельных конденсаторов снижает значение ESR конечного конденсатора. Просто это означает, что использование двух конденсаторов по 470 мкФ параллельно лучше, чем использование большого конденсатора по 1000 мкФ.
От R1 до R4 соберите шунтирующий резистор. Я использовал четыре резистора 0,5R-1%-1W, которые составляют точный резистор 0,125R-4W. Ток, протекающий через этот резистор, создает падение напряжения, которое мы использовали для измерения тока.
 REG1 обеспечивает фиксированное питание 9 В для IC1 [2]. IC1 используется для усиления падения напряжения на шунтирующем резисторе, поскольку малые токи не приводят к большому падению напряжения на резисторе 0,125R. Таким образом, мы должны использовать усилитель здесь. IC1 сконфигурирован как неинвертирующий усилитель с максимальным коэффициентом усиления 820x. Потенциометр R7 определяет усиление, поэтому минимальное усиление составляет около 4х. Поэтому этот потенциометр определяет максимальный выходной ток.
 IC1 используется для усиления падения напряжения на шунтирующем резисторе, поскольку малые токи не приводят к большому падению напряжения на резисторе 0,125R. Таким образом, мы должны использовать усилитель здесь. IC1 сконфигурирован как неинвертирующий усилитель с максимальным коэффициентом усиления 820x. Потенциометр R7 определяет усиление, поэтому минимальное усиление составляет около 4х. Поэтому этот потенциометр определяет максимальный выходной ток.
Потенциометр R6 регулирует выходное напряжение. Диод D2 блокирует путь напряжения обратной связи к IC1. в противном случае мы не сможем одновременно регулировать напряжение и ток. Я учел падение напряжения на D2 и компенсировал его коэффициентом усиления IC1.
C5, C6 и C7 используются для уменьшения шума. C6 определяет частоту среза усилителя, которая не будет усиливать высокочастотные шумы. Значения R6 и R7 выбраны с умом. Таким образом, поворачивая потенциометры, вы получите плавные изменения напряжения/тока.
 В соответствии с рекомендациями по электромагнитной совместимости линии ввода/вывода, передающие/принимающие сигналы по кабелям/проводам (особенно высокочастотные), должны располагаться рядом друг с другом (например, на одном краю платы). В противном случае разность потенциалов между путями заземления вызовет шум или помехи. Что еще более важно, где сама основная цепь работает на высоких частотах. Хотя наша схема не работает с высокими частотами, всегда рекомендуется следовать рекомендациям.
 В противном случае разность потенциалов между путями заземления вызовет шум или помехи. Что еще более важно, где сама основная цепь работает на высоких частотах. Хотя наша схема не работает с высокими частотами, всегда рекомендуется следовать рекомендациям.
[2] Печатная плата
На рис. 2 показана двухслойная печатная плата. Я использовал предоставленные SamacSys схематические символы и посадочные места печатных плат для LM2576 [3] и LM358N [4], потому что у меня не было библиотек, а разработка библиотек компонентов с нуля — трудоемкий процесс. Сервис бесплатный и разработан специально для отрасли (стандарт IPC). Я использую Altium Designer для проектирования схем и печатных плат, поэтому я использую представленный плагин САПР [5] (рис. 3).
 Рисунок-2 9Рис. 3 а на рис.5 показано реальное фото платы в собранном виде. Я использовал полусамодельную печатную плату только для проверки схемы и проверки концепции, но вам следует использовать профессиональную компанию по производству печатных плат, такую как PCBWay, потому что теперь вы уверены в истинной работе схемы. Кроме того, качество печатной платы важно для многих конструкций. Если вы имеете дело с токами выше 1,5 А, просто установите на PS1 U- или L-образный радиатор.
 Кроме того, качество печатной платы важно для многих конструкций. Если вы имеете дело с токами выше 1,5 А, просто установите на PS1 U- или L-образный радиатор.
Рисунок-4
3D-вид собранной печатной платы
Рисунок-5
Вид полусамодельно собранной печатной платы
[4] Тестирование и измерение подать на вход максимальное напряжение 30В. LM2576-Adj (PS1) может принимать входное напряжение до 40 В, а REG1 (78L09) может выдерживать максимум 35 В (абсолютный максимум) на входе. REG1 играет важную роль в стабильности усилителя (IC1), поэтому снижение порога входного напряжения на 10 В является мудрым решением.
 Чтобы установить желаемое напряжение, просто подключите вольтметр (или мультиметр в настройке напряжения) к выходу и поверните многооборотный потенциометр R6. Чтобы установить желаемое ограничение тока, просто подключите амперметр (или мультиметр в настройке тока) к выходу и поверните многооборотный потенциометр R7, чтобы установить желаемое ограничение тока.