Техническое описание и состав телевизора ROLSEN RL-32D1309T2C, тип панели и применяемые модули. Состав модулей.
— Телевизор ROLSEN RL-32D1309T2C не включается, не реагирует на пульт и кнопки панели управления, индикаторы не горят и не мигают.
Обычно с подобными проявлениями дефект вызван неисправными элементами в основном модуле питания R-HS066D-1MF12.
Необходимо замерить в его вторичных цепях выходные напряжения, а в случае их полного отсутствия, следует проверить исправность силовых ключей (MMBT4401) и выпрямительных диодов на наличие возможного пробоя (КЗ).
При пробоях полупроводников во вторичных цепях, преобразователь обычно может аварийно работать в режиме короткого замыкания, а при КЗ в силовых элементах первичной цепи часто обрывается сетевой предохранитель.
Ключи Mos-Fet, применяемые в импульсных источниках питания, обычно выходят из строя по причине неисправности других элементов, которые могут вывести его из работы в ключевом режиме, либо спровоцировать превышение максимальных значений тока или напряжения.
Это могут быть цепи, питающие ШИМ-контроллер, демпферные или частотозадающие цепи, либо элементы ООС (отрицательной обратной связи) в схеме стабилизации. ШИМ-контроллеры (PWM) NCP1252A, при отсутствии внешних повреждений и КЗ между выводами, проверяются заменой на заведомо исправные.
— Изображение отсутствует, но есть звук и реакция на пульт ДУ. Либо на секунду изображение может появиться сразу после включения.
Неисправность обычно в этих случаях наиболее вероятна в узлах подсветки матрицы дисплея.
Причиной тому может быть обрыв в цепи светодиодов SVJ320AG2_REV2_6LED_130307, либо проблема в стабилизации их питания.
При попытке выявления обрыва в линейках светодиодов следует учитывать, что сделать это без разборки панели затруднительно. Необходим, например, источник тока, чтобы открыть PN-переходы, соединённые последовательно.
— Индикатор моргает или светится постоянно, телевизор не включается, на пульт не реагирует.
Ремонт или диагностику материнской платы JUC7.
Если телевизор нормально работает от внешних устройств, но не настраивается на телевизионные каналы, возможна неисправность тюнера DT21WN-2A-E. В таких случаях в первую очередь следует убедиться в наличии питающих напряжений на соответствующих его выводах. Так же необходимо убедиться в возможности обмена данными тюнера и процессора по шине I2C. Иногда причиной неработоспособности тюнера может быть программный сбой.
Внимание пользователям! Самостоятельный ремонт телевизора ROLSEN RL-32D1309T2C без соответствующей квалификации и необходимого опыта может привести к его полной неремонтопригодности!
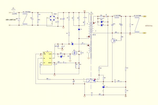
Прошивка SPI FLASH ROLSEN RL-32D1309T2C, Main: JUC7. Схема блока питания R-HS066D-1MF12 Power supply. Доработка драйвера после ремонта подсветки. Уменьшить ток подсветки с 400mA до 245mA — заменить резисторы R418 (10k) и R433 (10k) на 5.6k и 4.7k по выводу 15 ISET микросхемы MP4012 в блоке питания R-HS066D-1MF12. |
Внешний вид MainBoard LS1B показан на рисунке ниже:
JUC7.820.00084054 может применяться в телевизорах:
BBK 40LEM-3080/FT2C (Panel ECG390AH-LD2 (SN)), BBK 32LEM-3081/T2C (Panel M320X13-E2-H), BBK 32LEM-1003/T2C (Panel M320X13-E4-L HD), DEXP 28A3000 (Panel R-HS055D-1MF), DEXP 50A7000 (Panel C500F13-E3-A), DNS C28DC2000 (Panel M280X13-E1-H), DNS C39DC2000 (Panel M390F13-E1-A), ERISSON 42LEC2000 (Panel M420F13-E1-L (G1)), ERISSON 55LEC2000 (Panel M550F13-E1-A 1080p Full HD), ERISSON 28LEC2000 (Panel M280X13-E1-H), RUBIN RB-32SD8T2C (Panel M320X13-E3-H), TELEFUNKEN TF-LED32S12T2 (Panel M320X12-E9-A(1)).
Внешний вид блока питания
Основные особенности устройства ROLSEN RL-32D1309T2C:
Установлена матрица (LED-панель) M320X13-E1-H.
В управлении матрицей используется Тайминг-Контроллер (T-CON) MT3151A05-3-XC-2.
Внимание мастерам!
Информация на этом сайте накапливается из записей ремонтников и участников форумов.
Будьте внимательны! Возможны опечатки или ошибки!
Пожалуйста, сообщайте нам о любых ляпах или несоответствиях в записях по почте [email protected], присылайте прошивки и наработки из своего опыта, опубликуем в помощь коллегам.
Ближайшие в таблице модели:
ROLSEN RL-32D1508T2
Chassis(Version) MSD3463-T4C1
Panel: K320WD8
LED driver (backlight): integrated into MainBoard
PWM LED driver: OB3350CP
MOSFET LED driver: AOD4286
Power Supply (PSU): integrated into MainBoard
PWM Power: LNK6777
MainBoard: MSD3463-T4C1
Тuner: ST43WS-2A-E
IC Main: SPI Flash: MX25L6406E, Audio: TPA3110LD2
ROLSEN RL-32D1309
Chassis(Version) JUC7.820.00081373
Panel: M320X13-E1-H // M320X13-E1-A (G2)
T-CON: MT3151A05-3-XC-1
LED driver (backlight): integrated into MainBoard
PWM LED driver: OB3350CP
MOSFET LED driver: AOD4454
Power Supply (PSU): integrated into MainBoard
PWM Power: NCP1251
MOSFET Power: MDF7N65B
820.00081373Техническое описание и состав телевизора ROLSEN RL-32D1508T2, тип панели и применяемые модули. Состав модулей.
— ROLSEN RL-32D1508T2 не включается и совсем не подаёт никаких признаков работоспособности. Не мигает индикаторами и не реагирует на кнопки управления.
Неисправность в подобных случаях в первую очередь следует искать в силовых элементах импульсного источника питания
(ИИП) — преобразователя сетевого напряжения (AC/DC), который в данной модели телевизора совмещён с основной платой MainBoard
MSD3463-T4C1.
Необходимо замерить его выходные напряжения, а в случае их отсутствия (полного или частичного), следует проверить исправность силовых ключей преобразователей и выпрямительных диодов на наличие возможного КЗ.
При любых пробоях полупроводников во вторичных цепях, преобразователь обычно может штатно работать в аварийном режиме короткого замыкания.
— Изображение отсутствует, но есть звук и реакция на пульт ДУ. Либо на секунду изображение может появиться сразу после включения.
Как правило, в таких случаях отсутствует подсветка дисплея.
Обычно причина неисправности находится в обрыве светодиодов, либо в разъёмах светодиодных планок, но иногда неисправным оказывается и LED-драйвер.
Для проверки светодиодных планок, чтобы открыть все переходы светодиодов, необходимо несколько десятков вольт или более, лучше всего для таких целей использовать источник тока. Обрыв нескольких PN-переходов, соединённых последовательно, обнаружить с помощью мультиметра или тестера невозможно. В таких случаях необходимо вскрыть панель и проверять каждый светодиод. Если ваш мультиметр не может открыть переходы LED-а в прямом смещении, иногда можно обнаружить наличие PN-перехода защитного стабилитрона, подключив щупы в обратном направлении. Если стабилитрон оборван или пробит в К/З, тогда LED неисправен и требует замены.
— Индикатор моргает или светится постоянно, телевизор не включается, на пульт не реагирует.
Ремонт или диагностику материнской платы MSD3463-T4C1 следует начать с проверки стабилизаторов и преобразователей питания, необходимых для питания микросхем и матрицы. При необходимости, следует обновить или заменить ПО (программное обеспечение).
Часто плата MB (SSB) подлежит замене в случае возникновения в ней сложных неисправностей, которые тяжело обнаружить.
При попытках ремонта следует проверить её элементы — SPI Flash: MX25L6406E, Audio: TPA3110LD2 и, вышедшие из строя чипы заменить на новые. Некоторые неисправности могут быть связаны с применением в современных Main Board технологий пайки BGA. Обычно такие дефекты обнаруживаются методом локального нагрева чипа.
В случаях отсутствия настройки на каналы эфирного или кабельного телевидения, следует убедиться в корректности ПО, а так же в соответствии номиналам питающих напряжений на выводах тюнера ST43WS-2A-E. Так же необходимо проконтролировать с помощью осциллографа наличие импульсов обмена данными тюнера с процессором по шине I2C.
Ещё раз напоминаем пользователям телевизора: не следует делать попытки самостоятельного ремонта, не имея соответствующих знаний, опыта и необходимой квалификации! Доверяйте ремонт профессионалам с достаточным опытом работы в сфере ремонта электронной техники.
Прошивка на ROLSEN RL-32D1508T2 от участников сибирского форума: Download прошивка Rolsen RL-32D1508T2 MSD3463-T4C1 K320WD8 25L6405 CRC: 1536F129 64 Mbit (Pack 4. Схема блока питания MSD3463-T4C1 Power supply & LED-Driver. Доработка после ремонта подсветки MSD3463-T4C1, OB3350CP. Информация от мастера. Уменьшить ток подсветки с 315 mA до 225 mA — удалил один из резисторов (1.2 Ohm) в датчике тока LED-драйвера на плате MSD3463-T4C1. Датчик тока из четырёх параллельно соединённых низкоомных резисторов находится рядом с разъёмом подсветки. Ограничение тока драйвера. MSD3463-T4C1, OB3350. Общие рекомендацииЧтобы уменьшить ток подсветки в телевизорах с платой MSD3463-T4C1 и микросхемой LED-драйвера OB3350CP (OB3350), следует пропорционально увеличить общее сопротивление датчика тока — измерительных низкоомных резисторов PR20, PR21, PR22, PR27, соединённых параллельно. Напряжение обратной связи на этих резисторах обратно-пропорционально току в светодиодах. Документ PDF от производителя OB3350 прилагается. |
Внешний вид MainBoard MSD3463-T4C1 показан на рисунке ниже:
Основные особенности устройства ROLSEN RL-32D1508T2:
Установлена матрица (LED-панель) K320WD8.
Для питания светодиодов подсветки используется преобразователь, совмещённый с основной платой MSD3463-T4C1, управляется ШИМ-контроллером OB3350CP. В качестве силовых элементов LED-драйвера применяются ключи типа AOD4286.
Модуль питания совмещён с MainBoard и выполнен по схеме обратноходового преобразователя напряжения AC/DC c использованием микросхем LNK6777.
MainBoard — основная плата (материнская плата) представляет собой модуль MSD3463-T4C1, с применением микросхем SPI Flash: MX25L6406E, Audio: TPA3110LD2 и других.
Тюнер ST43WS-2A-E обеспечивает приём телевизионных программ и настройку на каналы.
Внимание мастерам!
Информация на этом сайте накапливается из записей ремонтников и участников форумов.
Будьте внимательны! Возможны опечатки или ошибки!
Пожалуйста, сообщайте нам о любых ляпах или несоответствиях в записях по почте [email protected], присылайте прошивки и наработки из своего опыта, опубликуем в помощь коллегам.
Ближайшие в таблице модели:
ROLSEN RL-32D40 RL-32D40D
Chassis(Version) LQ32-1h35RS6K
Panel: LC320W01 (SL)(01)
Inverter (backlight): KSL-EE32CI-M REV09 +S 6632L-0211A
PWM Inverter: OZ9981GN (16) ,
MOSFET Inverter: RSS100 N03 (8)
Trans Inverter: IT-092 0763
Power Supply (PSU): RHSM-S1007E
PWM Power: L6598 (PWM), L6562D (PFC), VIPer22A (Standby)+Trans DM-2218A2
MOSFET Power: 11NM60, 20NM60(PFC)
MainBoard: RHMA-M00701
Тuner: TECh3949PG40B(D)
ROLSEN RL-32D1309T2C
Chassis(Version) JUC7.820.00084054
Panel: M320X13-E1-H
T-CON: MT3151A05-3-XC-2
LED driver (backlight): integrated into PSU; 400 mA
PWM LED driver: MP4012
MOSFET LED driver: LP18N20
Power Supply (PSU): R-HS066D-1MF12
PWM Power: NCP1252A
MOSFET Power: MMBT4401
MainBoard: JUC7.
820.00084054 HLS49J 32C2000
Тuner: DT21WN-2A-E
IC Main: GD32Q64, F40-100GCP, H5TQ1G630FR, RT9108NB, MSB101A
%PDF-1.4 % 1 0 объект > эндообъект 6 0 объект /Title (NCP1252 — ШИМ-контроллер текущего режима для приложений прямого и обратного хода) >> эндообъект 2 0 объект > эндообъект 3 0 объект > эндообъект 4 0 объект > транслировать application/pdf
и повышает безопасность преобразователя. Наконец, пакет SOIC-8 сохраняет
Пространство для печатных плат и представляет собой оптимальное решение для проектов, чувствительных к затратам. Loading.
..
Active
SOIC-8
751-07
Forward
Current Mode
Up to 500
9 to 10
500 / 800
More Details
Активный
СОИК-8
751-07
Forward
Current Mode
Up to 500
9 to 10
500 / 800
More Details
Active
SOIC-8
751-07
Forward
Current Режим
До 500
От 9 до 10
500 / 800
More Details
Active
SOIC-8
751-07
Forward
Current Mode
Up to 500
9 to 10
500 / 800
More Details
Активный
СОИК-8
751-07
Forward
Current Mode
Up to 500
9 to 10
500 / 800
More Details
Obsolete
PDIP-8
626-05
Forward
Current Mode
До 500
9до 10
500 /800
Подробнее
Загрузка .